تصميم وإدارة قاعدة بيانات لنظام التبرع بالدم باستخدام MySQL تصميم وإدارة قاعدة بيانات لنظام التبرع بالدم باستخدام MySQL تصميم وإدارة قاعدة بيانات لنظام التبرع بالدم باستخدام MySQL تصميم وإدارة قاعدة بيانات لنظام التبرع بالدم باستخدام MySQL
تفاصيل العمل

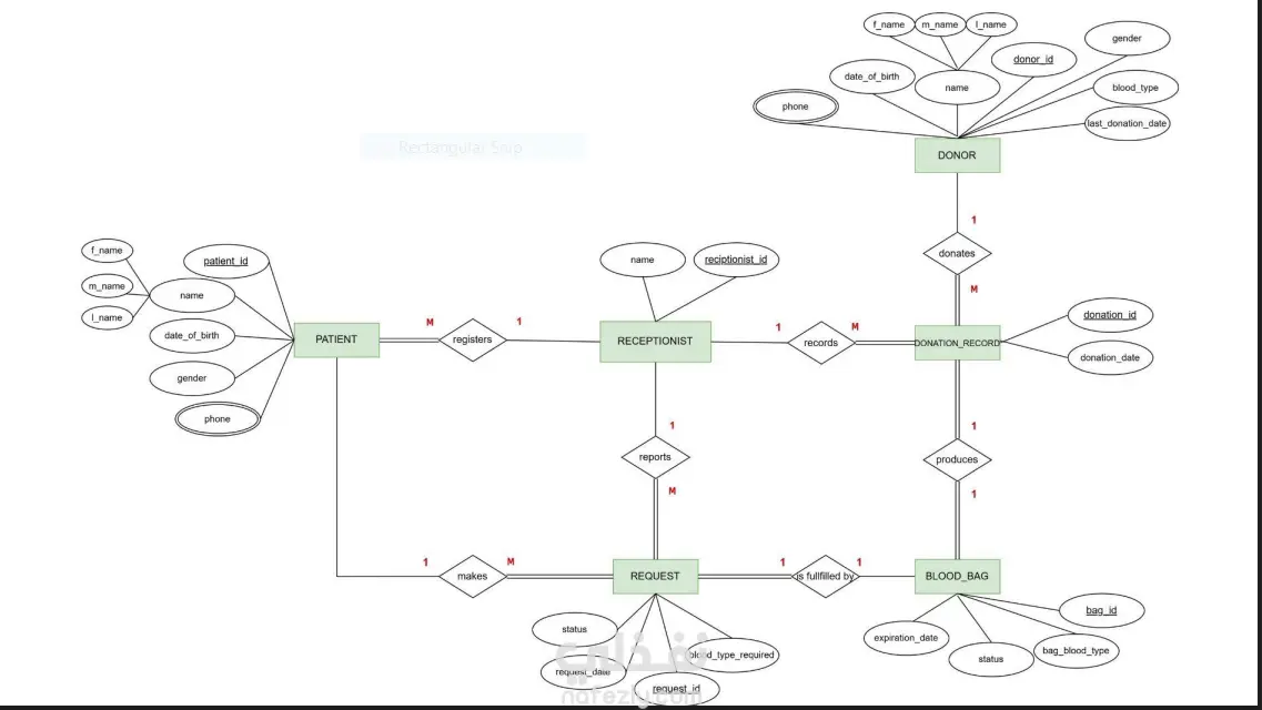
قمت بتصميم وتطوير قاعدة بيانات متكاملة لإدارة نظام التبرع بالدم باستخدام MySQL، بهدف تنظيم بيانات المتبرعين والمستشفيات وعمليات التبرع. يشمل النظام: • تصميم الجداول والعلاقات بين البيانات • تنظيم بيانات المتبرعين وفصائل الدم • تسجيل طلبات التبرع وحالات الطوارئ • إدارة بيانات المستشفيات وبنوك الدم • كتابة استعلامات SQL لاستخراج البيانات والتقارير المشروع ساعدني على فهم تصميم قواعد البيانات وربط الجداول وإدارة الأنظمة المعتمدة على البيانات بكفاءة.

شارك
بطاقة العمل
تاريخ النشر
منذ يومين
المشاهدات
7
المستقل
Aya Fares
Aya Fares
مهندس برمجيات
طلب عمل مماثل
شارك
مركز المساعدة