نظام محاكاة لتجنب اصطدام المركبات باستخدام بروتوكول UART
تفاصيل العمل

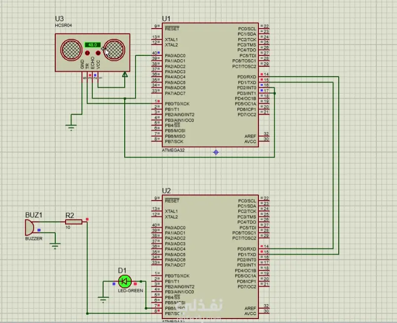
نظرة عامة على المشروع: تطوير محاكاة لنظام مدمج متعدد العقد يحاكي نظام التنبيه من الاقتراب (Proximity Alert) في السيارات باستخدام متحكمين دقيقين. يعتمد النظام على بروتوكول الاتصال التسلسلي (UART) لنقل بيانات المسافة المقاسة بواسطة مستشعر موجات فوق صوتية، وإطلاق إنذار فوري إذا قلت المسافة عن حد الأمان الحرج (50 سم). الإنجازات التقنية الأساسية: الاتصال بين المتحكمات (UART Communication): تأسيس اتصال تسلسلي غير متزامن ومستقر بين شريحتي ATmega32 (عقدة إرسال وعقدة استقبال) لتبادل قراءات المسافة في الوقت الفعلي. برمجة مستشعرات المسافة: برمجة المتحكم الأول (المرسل) للتعامل مع مستشعر (HC-SR04)، باستخدام المؤقتات العتادية (Timers) لحساب المسافة الفيزيائية بدقة بناءً على عرض النبضة (Pulse Width). منطق الاستجابة الفورية: تطوير كود المتحكم الثاني (المستقبل) لتحليل البيانات التسلسلية الواردة بشكل مستمر، وتفعيل نظام الإنذار (طنان صوتي ومصباح LED) تلقائياً لحظة اختراق حاجز الـ 50 سم. هندسة الأنظمة الموزعة (Distributed Systems): بناء واختبار نظام مدمج يعتمد على توزيع المهام على أكثر من متحكم داخل بيئة محاكاة (Proteus)، مما يعكس فهماً لتصميم الأنظمة القابلة للتوسع في تطبيقات السيارات الحديثة. التقنيات المستخدمة: Embedded C, ATmega32 (x2), UART Protocol, HC-SR04 Sensor, Proteus Simulation.

شارك
بطاقة العمل
تاريخ النشر
منذ 3 أسابيع
المشاهدات
29
المستقل
Kareem Elhakem
Kareem Elhakem
مهندس تعليم آلة
طلب عمل مماثل
شارك
مركز المساعدة