محاكاة نظام تحكم لأجهزة التكييف
تفاصيل العمل

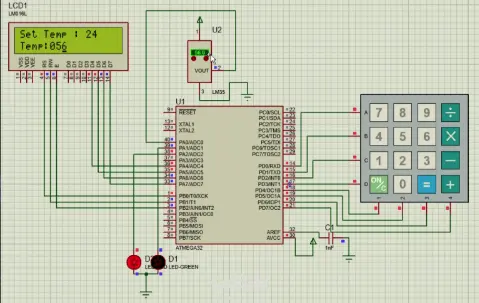
تطوير ومحاكاة نظام مدمج (Embedded System) يعمل كمقارن لدرجات الحرارة لأجهزة التكييف. تمت برمجة النظام بالكامل بلغة C المدمجة (Embedded C)، مما يبرز مهارات التعامل المباشر مع المتحكمات الدقيقة، قراءة المستشعرات، والتحكم المنطقي الآلي. الإنجازات التقنية الأساسية: معالجة الإشارات التناظرية (ADC): ربط مستشعر الحرارة (LM35) واستخدام المحول التناظري الرقمي (ADC) الداخلي للمتحكم ATmega32 لتحويل القراءات البيئية الخام إلى بيانات رقمية دقيقة. برمجة واجهات العرض (LCD Interfacing): تطوير كود برمجي للتحكم في شاشة عرض (LCD)، لتوفير قراءة حية ومباشرة لدرجة الحرارة الحالية ودرجة الحرارة المستهدفة التي حددها المستخدم. التحكم المنطقي والمنافذ (GPIO Control): برمجة منافذ الإدخال والإخراج (GPIO) لتنفيذ منطق مقارنة صارم، يتحكم تلقائياً في مؤشرات الحالة (مصابيح LED حمراء وخضراء) بناءً على الفروق الدقيقة في درجات الحرارة. محاكاة الأنظمة (System Simulation): بناء واختبار الدائرة الإلكترونية والتكامل البرمجي بالكامل داخل بيئة محاكاة (Proteus)، مما يضمن صحة عمليات التحويل الرقمي والمسارات المنطقية قبل التنفيذ الفعلي على الأجهزة. التقنيات المستخدمة: Embedded C, ATmega32, ADC, GPIO, Proteus Simulation, AVR Tools.

شارك
بطاقة العمل
تاريخ النشر
منذ 3 أسابيع
المشاهدات
23
المستقل
Kareem Elhakem
Kareem Elhakem
مهندس تعليم آلة
طلب عمل مماثل
شارك
مركز المساعدة