تصميم ERD وتنظيم العلاقات بين الجداول لقاعدة بيانات تصميم ERD وتنظيم العلاقات بين الجداول لقاعدة بيانات تصميم ERD وتنظيم العلاقات بين الجداول لقاعدة بيانات تصميم ERD وتنظيم العلاقات بين الجداول لقاعدة بيانات تصميم ERD وتنظيم العلاقات بين الجداول لقاعدة بيانات تصميم ERD وتنظيم العلاقات بين الجداول لقاعدة بيانات تصميم ERD وتنظيم العلاقات بين الجداول لقاعدة بيانات تصميم ERD وتنظيم العلاقات بين الجداول لقاعدة بيانات تصميم ERD وتنظيم العلاقات بين الجداول لقاعدة بيانات
تفاصيل العمل

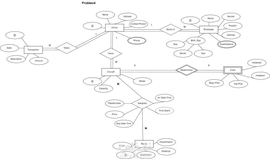
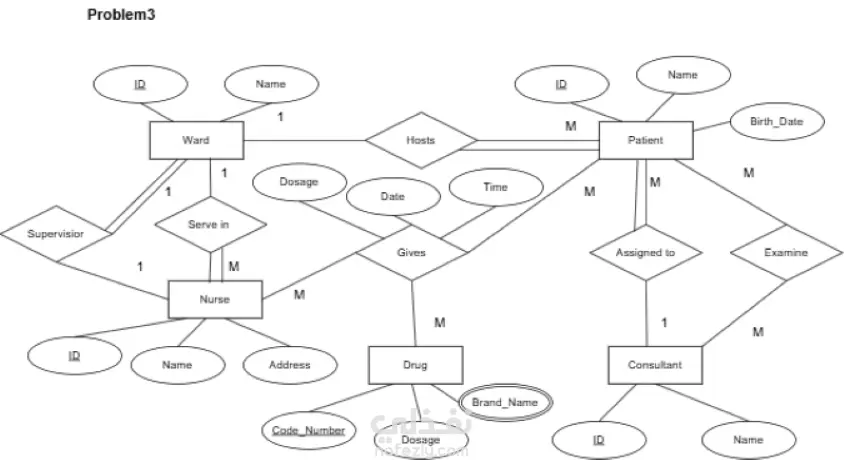
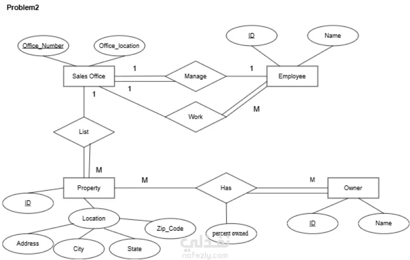
في هذا المشروع قمت بتحليل مجموعة من البيانات التي كانت تحتوي على عدة جداول غير منظمة، مما كان يجعل فهم العلاقات بينها وكتابة SQL Queries دقيقة أمرًا صعبًا. قمت بدراسة هيكل البيانات وتحديد الكيانات الأساسية، ثم تصميم ERD (Entity-Relationship Diagram) يوضح جميع الجداول والعلاقات بينها بشكل منظم. كما قمت بإنشاء Mapping كامل للعلاقات يوضح المفاتيح الأساسية (Primary Keys) والمفاتيح الخارجية (Foreign Keys) وكيفية ارتباط الجداول ببعضها. ساعد هذا العمل على توضيح بنية قاعدة البيانات بشكل كامل، مما يسهل كتابة SQL Queries صحيحة وسريعة، ويساعد على إدارة البيانات بكفاءة أكبر. الأدوات المستخدمة: Database Design – ERD – SQL – Data Modeling النتيجة: إنشاء مخطط ERD واضح ومنظم مع توثيق كامل للعلاقات بين الجداول، مما ساعد على تحسين فهم قاعدة البيانات وتسهيل كتابة الاستعلامات وإدارة البيانات.

شارك
بطاقة العمل
تاريخ النشر
منذ أسبوع
المشاهدات
12
المستقل
Rana Osama
Rana Osama
محلل بيانات
طلب عمل مماثل
شارك
مركز المساعدة