منصة (Mobadroot) لذكاء استراتيجيات الشركات الناشئة منصة (Mobadroot) لذكاء استراتيجيات الشركات الناشئة منصة (Mobadroot) لذكاء استراتيجيات الشركات الناشئة منصة (Mobadroot) لذكاء استراتيجيات الشركات الناشئة منصة (Mobadroot) لذكاء استراتيجيات الشركات الناشئة
تفاصيل العمل

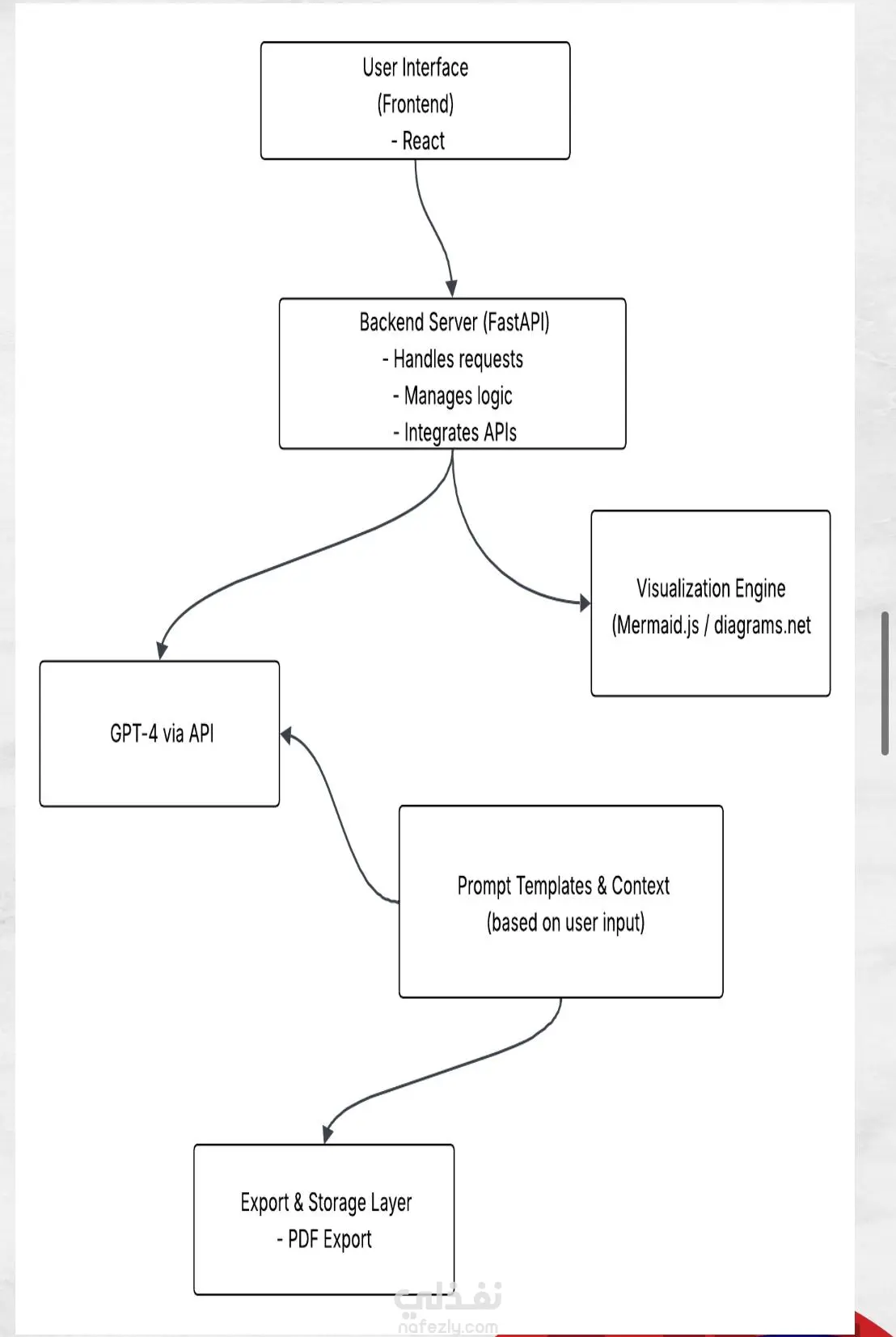
منصة ذكية تهدف لمساعدة رواد الأعمال ومؤسسي الشركات الناشئة في تحويل أفكارهم الأولية إلى خطط استراتيجية تنفيذية شاملة. يقوم النظام بتحليل طبيعة الشركة ومرحلتها السوقية لإنشاء خرائط طريق، مؤشرات أداء (KPIs)، ورسوم بيانية توضيحية تساعد في اتخاذ القرارات وتقليل الاعتماد على الاستشاريين البشريين بنسبة 70%. طريقة التنفيذ والأدوات المستخدمة: 1) النموذج اللغوي (LLM): استخدمت نموذج LLaMA (Meta AI) كمحرك أساسي لتوليد المحتوى الاستراتيجي بناءً على قوالب أوامر (Prompts) مصممة بعناية لضمان دقة المخرجات وملاءمتها لقطاع الأعمال. 2) تطوير الواجهة الخلفية (Backend): تم بناء النظام باستخدام FastAPI لضمان سرعة معالجة البيانات وتوفير استجابة فورية (Low Latency) عند طلب توليد الاستراتيجيات. 3) تطوير الواجهة الأمامية (Frontend): اعتمدت على مكتبة React لبناء واجهة مستخدم تفاعلية تسمح للمؤسسين بإدخال بيانات شركتهم وتعديل النتائج بشكل ديناميكي. 4) محرك التصور البياني (Visualization): دمجت مكتبة Mermaid.js لتحويل النصوص الاستراتيجية المعقدة إلى مخططات تدفق ورسوم بيانية بصرية تسهل فهم خطوات التنفيذ. 5) نظام التصدير: طوّرت طبقة برمجية (Export Layer) تتيح للمستخدمين حفظ استراتيجياتهم بصيغ PDF أو تصديرها مباشرة إلى منصة Notion.

مهارات العمل
شارك
بطاقة العمل
تاريخ النشر
منذ أسبوعين
المشاهدات
9
القسم
المستقل
طلب عمل مماثل
مهارات العمل
شارك
مركز المساعدة