تصنيف النصوص والأخبار العربية بالذكاء الاصطناعي(NLP & Deep Learning) تصنيف النصوص والأخبار العربية بالذكاء الاصطناعي(NLP & Deep Learning) تصنيف النصوص والأخبار العربية بالذكاء الاصطناعي(NLP & Deep Learning) تصنيف النصوص والأخبار العربية بالذكاء الاصطناعي(NLP & Deep Learning) تصنيف النصوص والأخبار العربية بالذكاء الاصطناعي(NLP & Deep Learning) تصنيف النصوص والأخبار العربية بالذكاء الاصطناعي(NLP & Deep Learning) تصنيف النصوص والأخبار العربية بالذكاء الاصطناعي(NLP & Deep Learning)
تفاصيل العمل

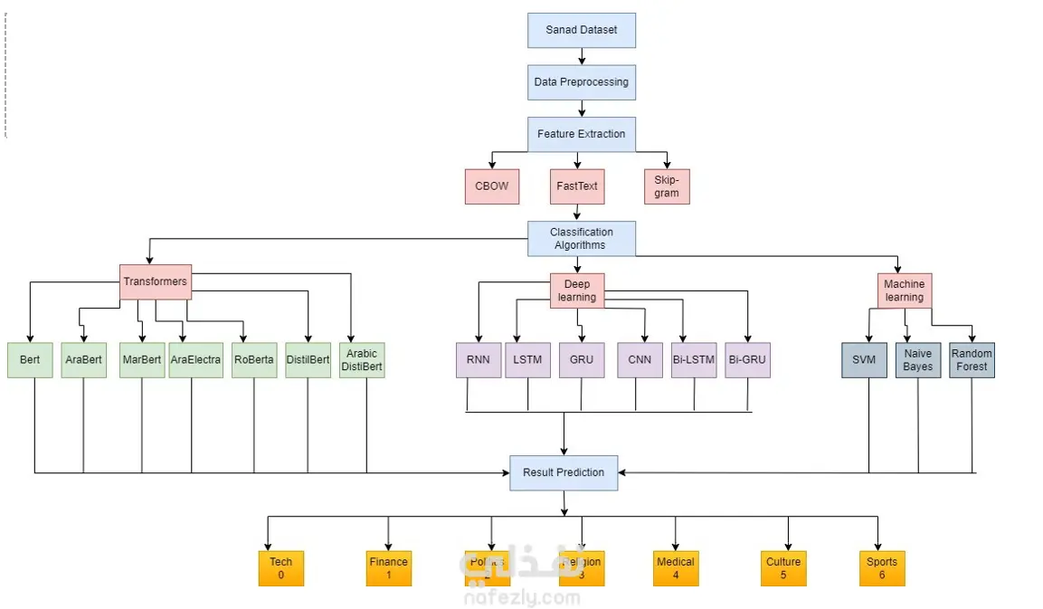
أقدم لكم حلاً متكاملاً يعتمد على تقنيات معالجة اللغات الطبيعية (NLP) لتصنيف النصوص والأخبار العربية بشكل آلي ودقيق. تم بناء هذا المشروع باستخدام أحدث تقنيات التعلم العميق (Deep Learning) ونماذج المحولات (Transformers) المخصصة للغة العربية، مما يضمن كفاءة عالية في تحليل وفهم المحتوى النصي المعقد. المميزات التقنية للنظام: 1) استخدام نماذج متطورة: يعتمد النظام على نماذج Transformer مثلAraElctra و MarBert و AraBert، مما يمنحه قدرة فائقة على فهم السياق اللغوي العربي. 2) دقة عالية: حقق النموذج نسبة دقة تصل إلى 94%، مما يجعله موثوقاً في البيئات العملية. 3) تعدد التصنيفات: القدرة على تصنيف النصوص إلى 7 مجالات مختلفة بدقة (سياسة، اقتصاد، رياضة، طب، تكنولوجيا، دين، وثقافة). 4)معالجة لغوية متكاملة: يتضمن النظام مراحل تنظيف البيانات (Preprocessing) وإزالة الضجيج النصي والكلمات الشائعة (Stop Words) لرفع جودة النتائج. 5) واجهة مستخدم تفاعلية: تم تطوير تطبيق ويب باستخدام Streamlit يتيح رفع النصوص والحصول على نتائج التصنيف فوراً مع تمثيل بياني لتوزيع الاحتمالات.

مهارات العمل
شارك
بطاقة العمل
تاريخ النشر
منذ أسبوعين
المشاهدات
11
القسم
المستقل
طلب عمل مماثل
مهارات العمل
شارك
مركز المساعدة