ساعة إيقاف باستخدام المتحكم الدقيق ATmega32
تفاصيل العمل

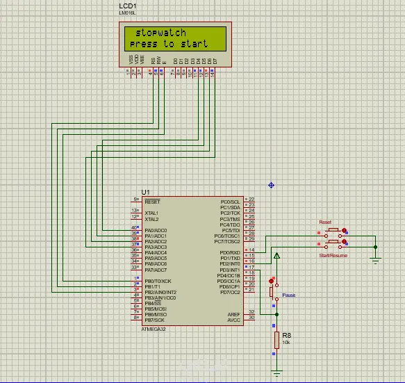
قمت بتصميم وتنفيذ مشروع ساعة إيقاف رقمية باستخدام المتحكم الدقيق ATmega32 لقياس الوقت بدقة وإظهار النتائج على شاشة عرض. يعتمد النظام على استخدام المؤقتات (Timers) داخل المتحكم لحساب الزمن وعرضه على شاشة 7-Segment بشكل واضح. يتيح المشروع للمستخدم بدء العد، إيقافه، وإعادة ضبط الوقت باستخدام أزرار تحكم مخصصة. كما تم برمجة المتحكم بلغة C للتحكم في عمل المؤقتات ومعالجة إشارات الأزرار وتحديث شاشة العرض بشكل مستمر. يركز المشروع على فهم أساسيات الأنظمة المدمجة (Embedded Systems) مثل التعامل مع المتحكمات الدقيقة، استخدام المؤقتات والمقاطعات، والتحكم في وحدات الإدخال والإخراج لربط المكونات الإلكترونية المختلفة. يساعد هذا المشروع على تطبيق المفاهيم العملية في تصميم الأنظمة المدمجة وتطوير حلول إلكترونية تعتمد على المتحكمات الدقيقة.

مهارات العمل
شارك
بطاقة العمل
تاريخ النشر
منذ 3 أسابيع
المشاهدات
25
القسم
المستقل
Yousef Hazem
Yousef Hazem
مهندس برمجيات
طلب عمل مماثل
مهارات العمل
شارك
مركز المساعدة