FoodieExpress Restaurant Web Application FoodieExpress Restaurant Web Application FoodieExpress Restaurant Web Application FoodieExpress Restaurant Web Application FoodieExpress Restaurant Web Application FoodieExpress Restaurant Web Application FoodieExpress Restaurant Web Application FoodieExpress Restaurant Web Application FoodieExpress Restaurant Web Application FoodieExpress Restaurant Web Application FoodieExpress Restaurant Web Application FoodieExpress Restaurant Web Application FoodieExpress Restaurant Web Application
تفاصيل العمل

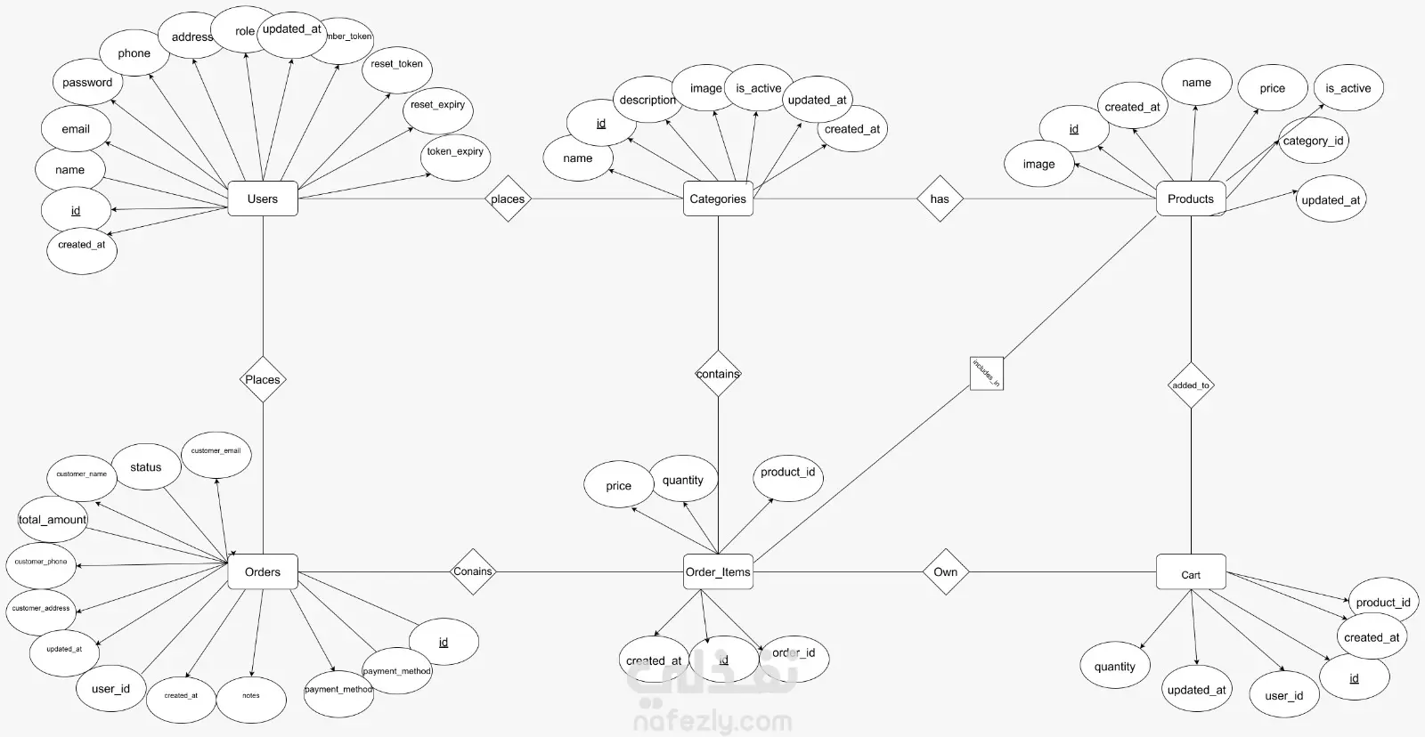
تطوير تطبيق ويب لمحاكاة نظام طلب الطعام من المطاعم. يتيح النظام للمستخدمين تصفح قائمة الطعام وإجراء الطلبات بسهولة من خلال واجهة استخدام بسيطة وسريعة. تم تطوير المشروع باستخدام تقنيات الويب الأساسية مع التركيز على تجربة المستخدم وتنظيم البيانات.

شارك
بطاقة العمل
تاريخ النشر
منذ 3 أسابيع
المشاهدات
21
المستقل
طلب عمل مماثل
شارك
مركز المساعدة