نظام ساعة رقمية متكامل بمعالج ATmega32 وعرض LCD نظام ساعة رقمية متكامل بمعالج ATmega32 وعرض LCD
تفاصيل العمل

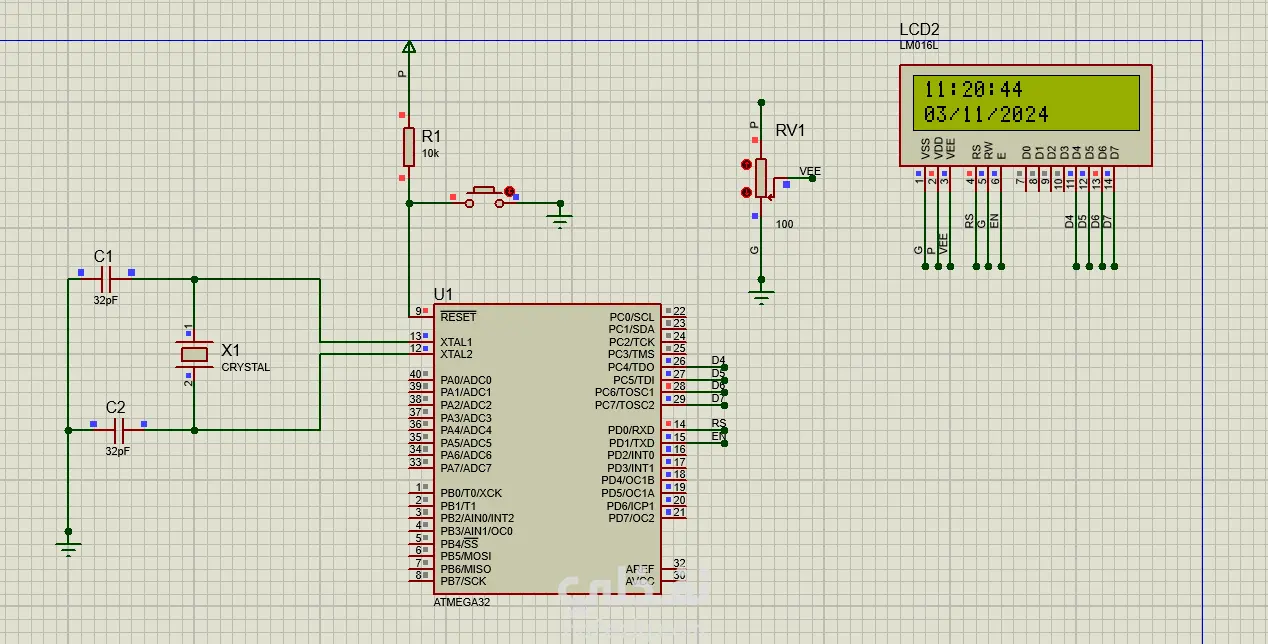
نوع العمل: تصميم وبرمجة النظم المدمجة (Embedded Systems Programming) ومحاكاة الدوائر الإلكترونية. مميزات المشروع: دقة زمنية عالية: يعتمد النظام على مؤقتات المعالج الداخلية (Timers) لضمان دقة العد ثانية بثانية. نظام وقت 24 ساعة: معالجة تلقائية لتدفق الوقت (ثوانٍ، دقائق، ساعات) مع تصفير تلقائي عند اكتمال اليوم. واجهة عرض احترافية: عرض الوقت والتاريخ بشكل لحظي على شاشة LCD بتنسيق (HH:MM:SS). تحكم تفاعلي: إمكانية تصفير أو ضبط الساعة يدوياً من خلال مفاتيح تحكم خارجية. محاكاة واقعية: تصميم الدائرة كاملة على برنامج Proteus للتأكد من سلامة التوصيلات قبل التنفيذ العملي. طريقة التنفيذ: برمجة المتحكم: كتابة الكود المصدري بلغة C باستخدام بنية AVR لبناء منطق الساعة وتدفق البيانات. إعداد المخطط المنطقي (Flowchart): رسم مسار عمل البرنامج لضمان كفاءة معالجة البيانات وتحديث الشاشة. تصميم الدائرة الإلكترونية: توصيل معالج ATmega32 بشاشة LM016L مع إضافة المذبذب الخارجي (Crystal) والمكثفات لضمان استقرار التردد. الاختبار والمحاكاة: رفع ملف الـ HEX على برنامج Proteus ومراقبة أداء الساعة وتفاعل الأزرار بشكل حي.

شارك
بطاقة العمل
تاريخ النشر
منذ 3 أسابيع
المشاهدات
30
المستقل
طلب عمل مماثل
شارك
مركز المساعدة