تصميم وبناء قاعدة بيانات SQL متكاملة لنظام إدارة مبيعات تصميم وبناء قاعدة بيانات SQL متكاملة لنظام إدارة مبيعات تصميم وبناء قاعدة بيانات SQL متكاملة لنظام إدارة مبيعات تصميم وبناء قاعدة بيانات SQL متكاملة لنظام إدارة مبيعات تصميم وبناء قاعدة بيانات SQL متكاملة لنظام إدارة مبيعات تصميم وبناء قاعدة بيانات SQL متكاملة لنظام إدارة مبيعات
تفاصيل العمل

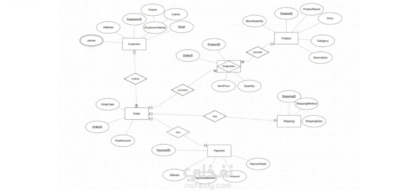
يتضمن هذا المشروع تصميم وتنفيذ هيكل قاعدة بيانات علاقية (Relational Database) قوية باستخدام MySQL، مخصصة لإدارة عمليات متجر إلكتروني لمنتجات العناية بالبشرة. يشمل العمل الجوانب التقنية التالية: تصميم هيكل البيانات (Schema Design): إنشاء جداول منظمة لإدارة العملاء (customer)، المنتجات (products)، والطلبات (orders)، مع ضمان تكامل البيانات عبر مفاتيح الربط (Primary & Foreign Keys). إدارة المخزون والطلبات: بناء جداول تفصيلية لعناصر الطلب (orderitem) تشمل الكميات والأسعار، بالإضافة إلى متابعة عمليات الدفع (payment) وطرق الشحن المختلفة (shipping). الاستعلامات المتقدمة والتقارير (SQL Views): إنشاء مجموعة من "المشاهد" (Views) لاستخراج تقارير تحليلية هامة، مثل: تحليل سلوك العملاء وحساب عدد الطلبات لكل عميل. تحديد المنتجات الأكثر مبيعاً والأعلى سعراً. رصد حالة المدفوعات وتحديد الطلبات غير المدفوعة. تحليل طرق الشحن والدفع الأكثر استخداماً. تكامل البيانات: التعامل مع البيانات المتعددة مثل أرقام الهواتف المرتبطة بالعميل الواحد وضمان دقة الربط بينها. هذا المشروع يعكس دقة في بناء العلاقات بين الجداول وقدرة على استخلاص بيانات تحليلية (Insights) تدعم صاحب العمل في اتخاذ القرارات.

شارك
بطاقة العمل
تاريخ النشر
منذ أسبوعين
المشاهدات
20
المستقل
Malak Helmy
Malak Helmy
محلل بيانات
طلب عمل مماثل
شارك
مركز المساعدة