تصميم شبكات لي مستشفي تصميم شبكات لي مستشفي تصميم شبكات لي مستشفي تصميم شبكات لي مستشفي
تفاصيل العمل

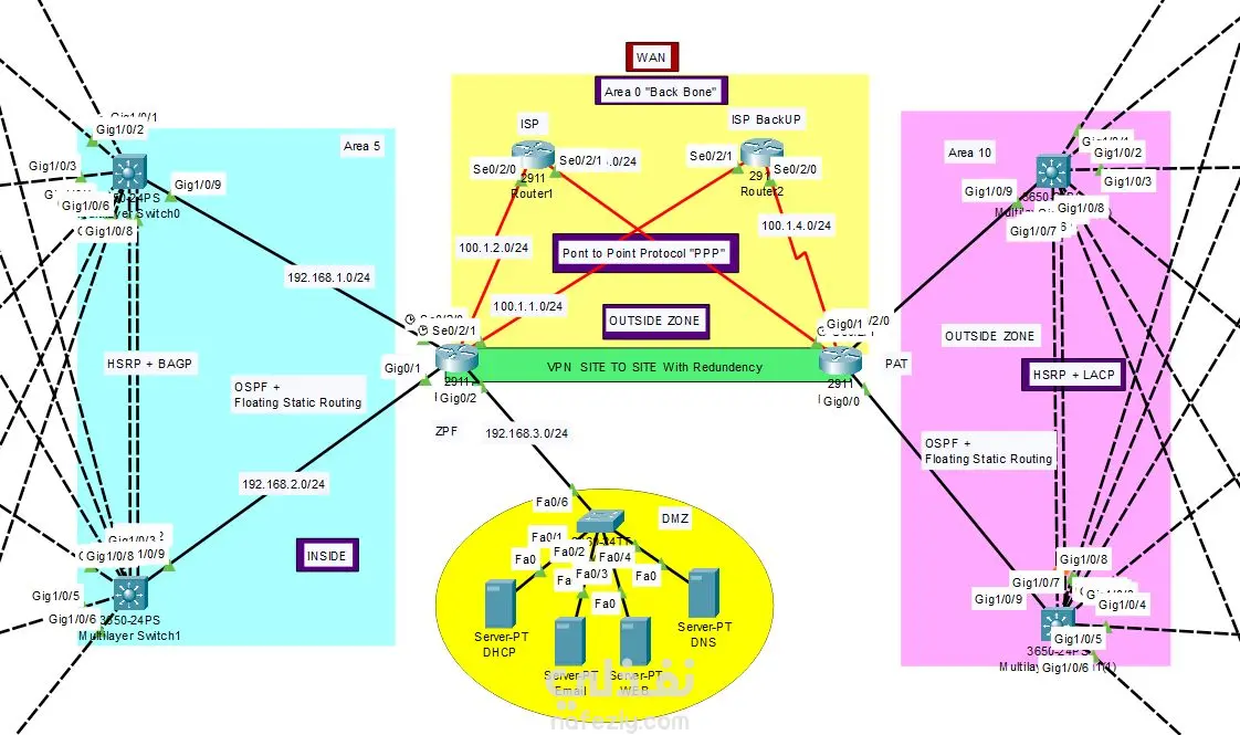
مشروع تصميم وتأمين شبكة مستشفى يهدف إلى إنشاء بنية تحتية شبكية آمنة وقابلة للتوسع تربط بين المقر الرئيسي وفرع آخر يبعد حوالي 20 كم. يعتمد التصميم على نموذج الشبكات الهرمي (Core – Distribution – Access) لضمان الأداء العالي والاعتمادية، مع تقسيم الشبكة إلى VLANs لكل قسم داخل المستشفى لتحسين التنظيم والأمان. تم تطبيق مجموعة من تقنيات الحماية مثل ACLs، Port Security، DHCP Snooping، وZone-Based Firewall لحماية البيانات الطبية الحساسة. كما تم إنشاء Site-to-Site IPSec VPN لربط الفرعين بشكل مشفر وآمن، مع وجود مزودي إنترنت احتياطيين وتقنيات توجيه مثل OSPF وBGP لضمان الاستمرارية في حال حدوث أي عطل. يوفر هذا التصميم شبكة مستقرة وآمنة تدعم أكثر من 500 مستخدم وتحقق مبادئ السرية والتكامل والتوافر (CIA Triad) في بيئة الرعاية الصحية.

شارك
بطاقة العمل
تاريخ النشر
منذ شهر
المشاهدات
26
المستقل
Andrew Beshay
Andrew Beshay
مهندس شبكات
طلب عمل مماثل
شارك
مركز المساعدة