تصميم قاعدة بيانات احترافية لأنظمة الجيم والأنظمة الإدارية (ERD & Database Design) تصميم قاعدة بيانات احترافية لأنظمة الجيم والأنظمة الإدارية (ERD & Database Design) تصميم قاعدة بيانات احترافية لأنظمة الجيم والأنظمة الإدارية (ERD & Database Design)
تفاصيل العمل

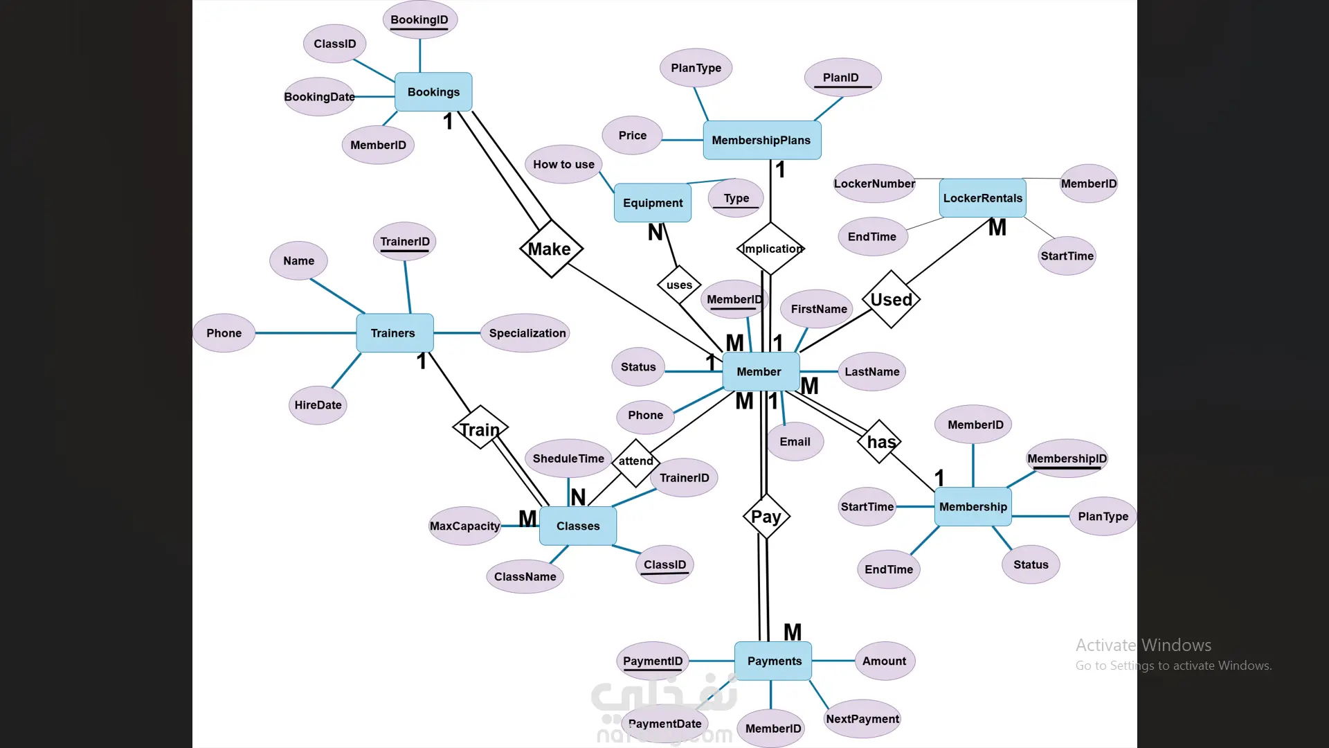
ذا كنت تعمل على مشروع نظام إدارة جيم أو نظام إداري وتحتاج إلى قاعدة بيانات منظمة وقابلة للتطوير، فأنا هنا لمساعدتك. أقوم بتصميم قاعدة بيانات احترافية ومخطط ERD (Entity Relationship Diagram) يوضح الجداول والعلاقات بينها بطريقة واضحة ومنظمة، مما يساعد على بناء نظام قوي وسهل الاستخدام. يشمل التصميم أنظمة مثل: نظام إدارة الجيم (Gym Management System) أنظمة ER أنظمة إدارة الشركات مشاريع قواعد البيانات الجامعية سأقوم بتصميم الجداول والعلاقات مثل: الأعضاء (Members) الاشتراكات (Memberships & Plans) المدربين (Trainers) الحصص التدريبية (Classes) الحجوزات (Booking) المعدات (Equipment) المدفوعات (Payments) الخزائن (Lockers) العلاقات بين الجداول بطريقة صحيحة.

شارك
بطاقة العمل
تاريخ النشر
منذ 3 أسابيع
المشاهدات
25
المستقل
Sandy Emad
Sandy Emad
مدخل بيانات
طلب عمل مماثل
شارك
مركز المساعدة