نظام إدارة مستشفى متكامل باستخدام Python و OOP مع لوحة تحكم Streamlit نظام إدارة مستشفى متكامل باستخدام Python و OOP مع لوحة تحكم Streamlit نظام إدارة مستشفى متكامل باستخدام Python و OOP مع لوحة تحكم Streamlit نظام إدارة مستشفى متكامل باستخدام Python و OOP مع لوحة تحكم Streamlit نظام إدارة مستشفى متكامل باستخدام Python و OOP مع لوحة تحكم Streamlit نظام إدارة مستشفى متكامل باستخدام Python و OOP مع لوحة تحكم Streamlit
تفاصيل العمل

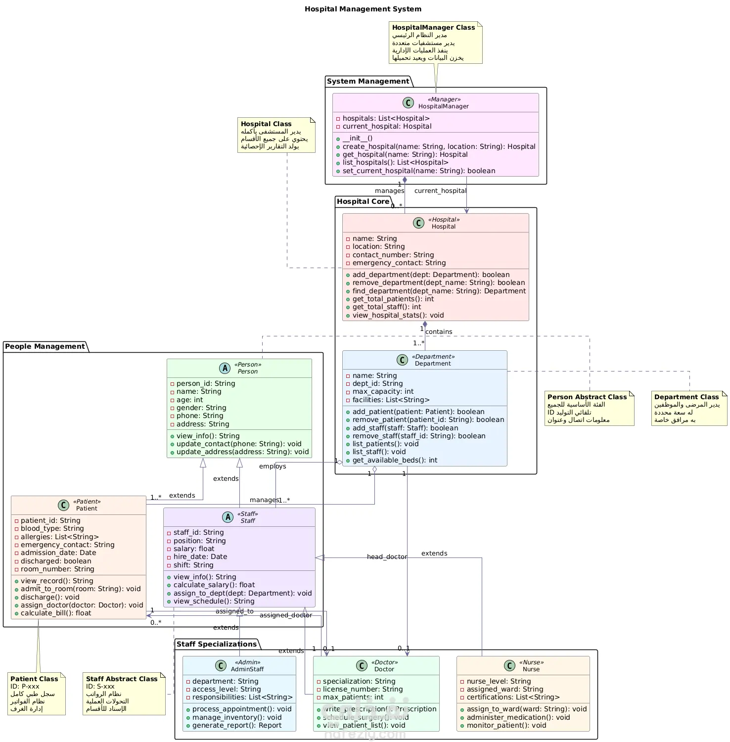
قمت بتصميم وتطوير نظام إدارة مستشفى متكامل (Hospital Management System) يعتمد على مبادئ البرمجة كائنية التوجه (OOP)، ويوفر بنية احترافية قابلة للتوسع والتطوير مستقبلًا. النظام يدعم واجهتين مختلفتين: - واجهة Console للتحكم الكامل واختبار منطق النظام - واجهة Web Dashboard حديثة باستخدام Streamlit مناسبة للعرض العملي والتطبيقات الواقعية - النظام يدير العمليات الأساسية للمستشفيات بشكل منظم ومرن، مع دعم تعدد المستشفيات وإدارة الأدوار المختلفة داخل كل مستشفى. أهم مميزات النظام: - دعم أكثر من مستشفى داخل نفس النظام - إدارة المرضى (تسجيل – دخول – خروج – تحويلات) - إدارة الأقسام الطبية وتتبع الإشغال - إدارة الطاقم الطبي والإداري (أطباء – تمريض – إداريين) - تعيين المرضى للأطباء وتتبع السجلات الطبية - تقارير وإحصائيات تشغيلية - لوحة تحكم تفاعلية باستخدام Streamlit - تصميم معماري نظيف وقابل للتطوير تم تنفيذ المشروع بداية من: - تصميم UML Architecture - بناء الكلاسات والعلاقات باستخدام OOP - فصل منطق العمل عن واجهات المستخدم - تطوير Dashboard احترافية للعرض والتحكم

مهارات العمل
شارك
بطاقة العمل
تاريخ النشر
منذ أسبوعين
المشاهدات
13
المستقل
Ahmed Morad
Ahmed Morad
مهندس ذكاء اصطناعي
طلب عمل مماثل
مهارات العمل
شارك
مركز المساعدة