Insurance Claims Processing System Data Base Insurance Claims Processing System Data Base
تفاصيل العمل

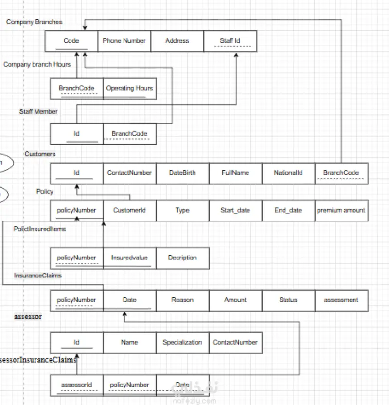
Designed and implemented a relational database system for an insurance company managing branches, customers, policies, and claims. Ensured data integrity using proper constraints and relationship modeling, supporting multi-branch operations, multi-policy subscriptions, and claim assessment workflows

شارك
بطاقة العمل
تاريخ النشر
منذ أسبوع
المشاهدات
11
المستقل
Asmaa Ibrahim
Asmaa Ibrahim
مهندس برمجيات
طلب عمل مماثل
شارك
مركز المساعدة