B2B Level Mobile App | UI/UX Case Study B2B Level Mobile App | UI/UX Case Study B2B Level Mobile App | UI/UX Case Study B2B Level Mobile App | UI/UX Case Study B2B Level Mobile App | UI/UX Case Study B2B Level Mobile App | UI/UX Case Study B2B Level Mobile App | UI/UX Case Study B2B Level Mobile App | UI/UX Case Study B2B Level Mobile App | UI/UX Case Study B2B Level Mobile App | UI/UX Case Study B2B Level Mobile App | UI/UX Case Study
تفاصيل العمل

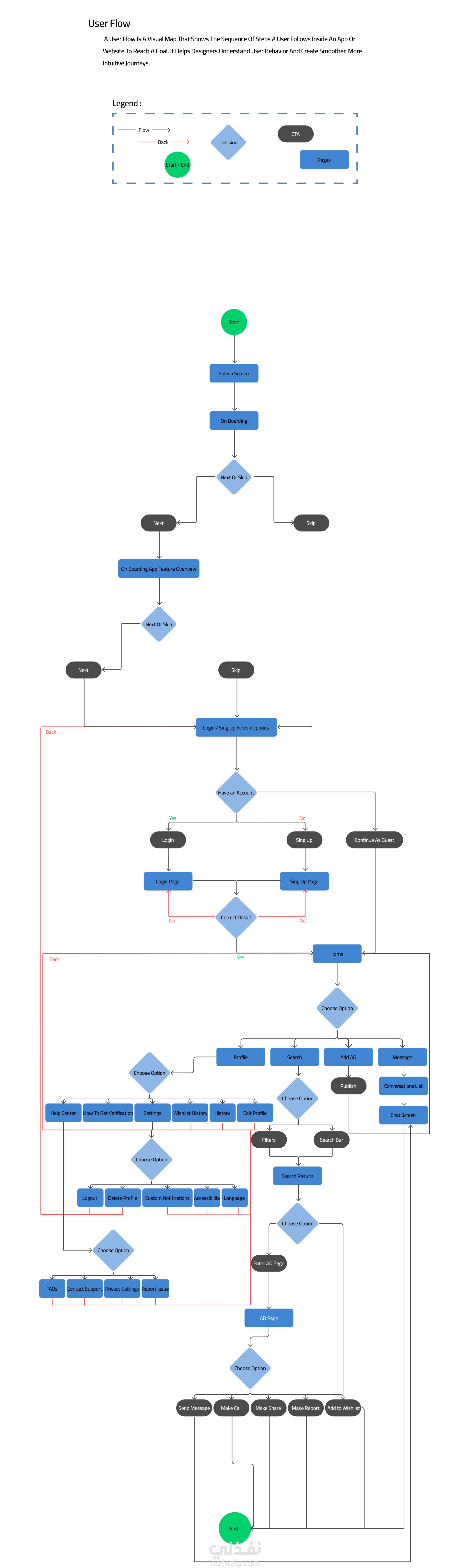
قمت بتصميم تطبيق موبايل B2B احترافي مع التركيز على تجربة المستخدم وواجهات الاستخدام الحديثة، بهدف تحسين رحلة المستخدم وتسهيل العمليات التجارية بين الشركات. المشروع يغطي كامل عملية التصميم من البحث والتحليل، إلى تخطيط تجربة المستخدم، وصولًا إلى التصاميم عالية الدقة. ما تم إنجازه في المشروع: بحث UX وتحليل احتياجات المستخدم: فهم طبيعة عمل المستخدمين في بيئة B2B وتصميم تجربة تلبي توقعاتهم. تخطيط تجربة المستخدم (User Flow & Wireframes): وضع خرائط تدفق المستخدم وتصميم إطارات أولية للشاشات لضمان تجربة سلسة وواضحة. تصميم واجهات الاستخدام (UI Design): تصميم شاشات جذابة وسهلة الاستخدام باستخدام ألوان متناسقة وعناصر بصرية احترافية. نماذج تفاعلية (Prototyping): تحويل التصاميم إلى نموذج تفاعلي يوضح تجربة الاستخدام النهائية. الأدوات والمهارات المستخدمة: Figma – UX Research – UI Design – Mobile App Design – User Flow – Prototyping النتيجة: تصميم تطبيق B2B مبتكر وعملي، يسهل على الشركات إدارة أعمالها بكفاءة، مع تجربة مستخدم سلسة وواجهة جذابة بصريًا.

شارك
بطاقة العمل
تاريخ النشر
منذ 3 أسابيع
المشاهدات
32
المستقل
Mamdouh Mansour
Mamdouh Mansour
مصمم تجربة المستخدم
طلب عمل مماثل
شارك
مركز المساعدة