E-commerce Online Shopping – RESTful API E-commerce Online Shopping – RESTful API E-commerce Online Shopping – RESTful API E-commerce Online Shopping – RESTful API E-commerce Online Shopping – RESTful API E-commerce Online Shopping – RESTful API E-commerce Online Shopping – RESTful API E-commerce Online Shopping – RESTful API
تفاصيل العمل

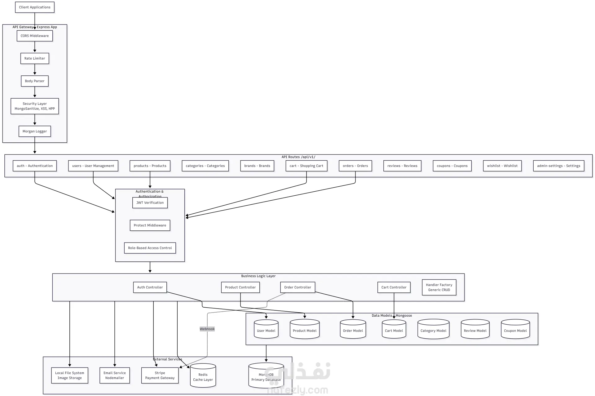
منصة Backend متكاملة للتجارة الإلكترونية مبنية باستخدام Node.js وExpress وMongoDB، توفّر مجموعة شاملة من RESTful APIs تدعم جميع عمليات المتجر الإلكتروني من تسجيل المستخدمين وحتى الدفع وتتبع الطلبات. يركّز المشروع على الأمان، الأداء العالي، وقابلية التوسع، وهو مصمّم ليكون جاهزًا للربط مع أي واجهة أمامية (Web أو Mobile) والعمل في بيئة Production حقيقية. ? Authentication & Authorization تسجيل مستخدمين وتسجيل دخول باستخدام JWT تأكيد البريد الإلكتروني وإعادة تعيين كلمة المرور نظام صلاحيات (Admin / User) إدارة عناوين المستخدمين لوحة تحكم للإدمن لإدارة المستخدمين والمنتجات ?️ Product, Cart & Order Management CRUD كامل للمنتجات (إضافة – تعديل – حذف) عرض تفاصيل المنتجات والتقييمات (Reviews) إدارة سلة التسوق (Shopping Cart) Wishlist تطبيق الكوبونات والخصومات حساب الضرائب والشحن تلقائيًا إدارة الطلبات (إنشاء – تحديث – متابعة الحالة) ? Checkout & Payments دعم الدفع الآمن باستخدام Stripe أوامر دفع بالكارت أو الدفع النقدي تتبع حالة الطلب بعد الدفع تكامل كامل مع الضرائب والشحن ? Performance & Optimization Redis Caching لتحسين الأداء ضغط الاستجابات (Response Compression) تقليل زمن الاستجابة في الـ APIs ? Security & Protection Data Sanitization حماية من XSS منع Brute-force attacks باستخدام Rate Limiting حماية Routes الحساسة Secure cookies & environment-based configuration ⚙️ Technical Stack Node.js / Express.js MongoDB + Mongoose Stripe API JWT Authentication Redis Multer (Image Upload) Nodemailer (Emails) RESTful API Architecture Global Error Handling

شارك
بطاقة العمل
تاريخ النشر
منذ 3 أسابيع
المشاهدات
33
المستقل
Abdulhamid Gouda
Abdulhamid Gouda
مهندس برمجيات
طلب عمل مماثل
شارك
مركز المساعدة