Authentication & Authorization API – Advanced Security System Authentication & Authorization API – Advanced Security System Authentication & Authorization API – Advanced Security System Authentication & Authorization API – Advanced Security System Authentication & Authorization API – Advanced Security System
تفاصيل العمل

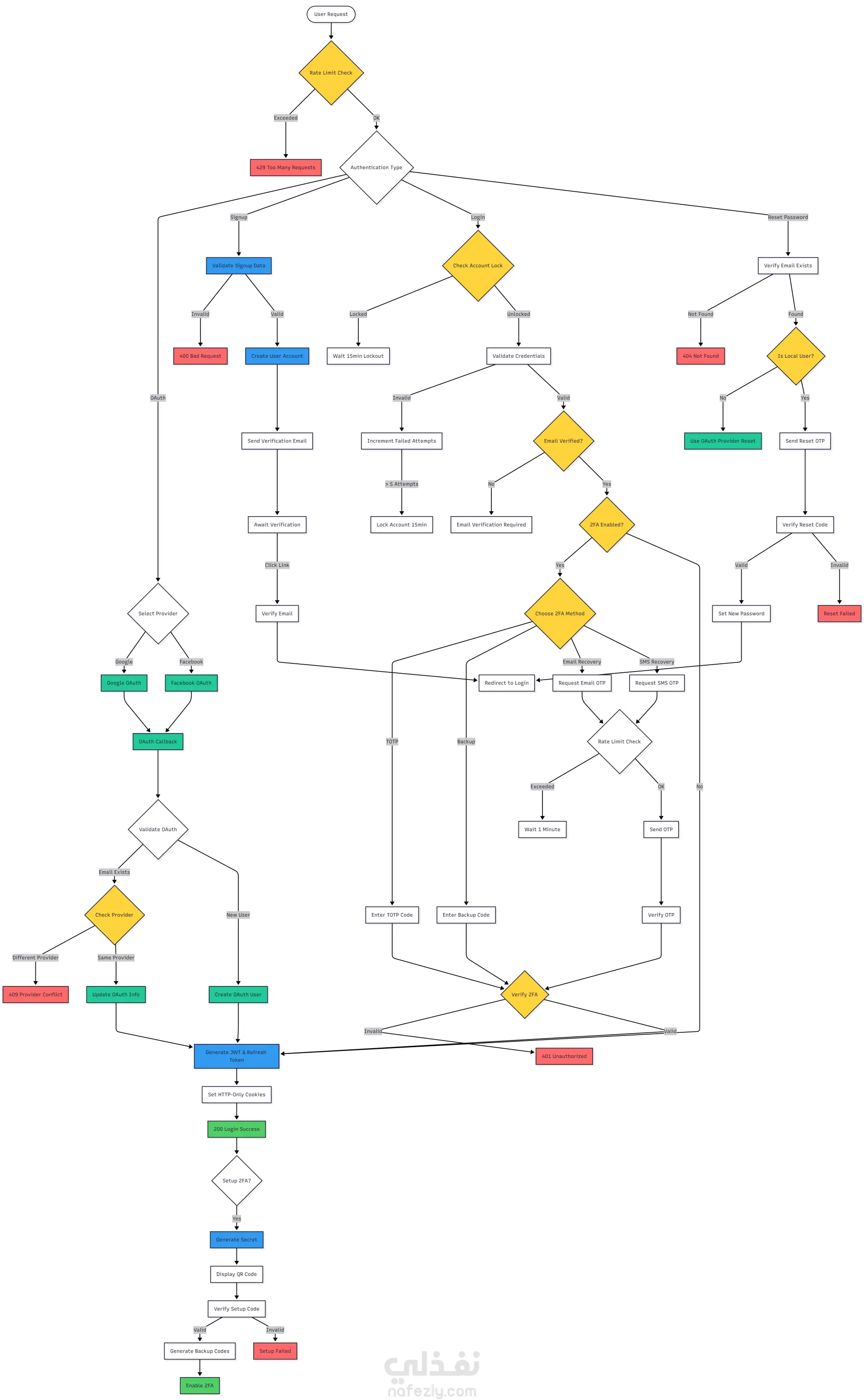
نظام Authentication & Authorization متقدم مبني باستخدام Node.js وExpress وMongoDB، يوفّر حلول أمان قوية تشمل JWT، Refresh Tokens، Two-Factor Authentication (2FA)، وتسجيل الدخول باستخدام حسابات Google وFacebook. تم تصميم المشروع ليكون Reusable Auth Service يمكن دمجه بسهولة مع أي تطبيق (Web أو Mobile)، مع تركيز قوي على الأمان، الحماية من الهجمات، وتجربة مستخدم سلسة. ? Core Authentication تسجيل وتسجيل دخول باستخدام Email / Password تأكيد البريد الإلكتروني استعادة كلمة المرور بشكل آمن التحقق من قوة كلمة المرور JWT + Refresh Token Rotation Secure HTTP-only Cookies ?️ Two-Factor Authentication (2FA) TOTP-based 2FA (متوافق مع Google Authenticator / Authy) إعداد 2FA عبر QR Code Backup Codes استرجاع 2FA عبر: Email SMS (Twilio) Rate limiting لمحاولات الاسترجاع ? Social Login (OAuth) Google OAuth 2.0 Facebook OAuth Automatic account linking حل تعارض الحسابات (Provider Conflict Resolution) ? Security & Protection Account lockout بعد 5 محاولات فاشلة Rate limiting على مستوى API والمستخدم حماية من: XSS NoSQL Injection Brute-force attacks Helmet security headers ⚙️ Tech Stack Node.js / Express MongoDB + Mongoose Passport.js JWT + Refresh Tokens Redis Nodemailer (Emails) Twilio (SMS) speakeasy + qrcode (2FA) RESTful API Architecture Backend-only authentication service designed to be reused across multiple applications.

شارك
بطاقة العمل
تاريخ النشر
منذ 3 أسابيع
المشاهدات
17
المستقل
Abdulhamid Gouda
Abdulhamid Gouda
مهندس برمجيات
طلب عمل مماثل
شارك
مركز المساعدة