تصميم قواعد بيانات Database Design تصميم قواعد بيانات Database Design تصميم قواعد بيانات Database Design تصميم قواعد بيانات Database Design تصميم قواعد بيانات Database Design تصميم قواعد بيانات Database Design
تفاصيل العمل

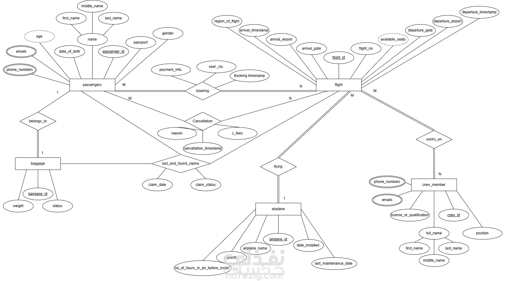
وصف الخدمة هل تحتاج إلى قاعدة بيانات منظمة وقابلة للتوسع قبل البدء في البرمجة؟ أقدّم لك خدمة تصميم مخطط الكيانات والعلاقات (ERD) بشكل احترافي يساعدك على فهم هيكل البيانات، العلاقات بينها، وضمان تصميم سليم يقلل الأخطاء مستقبلًا. الخدمة مناسبة لـ: - تطبيقات الويب والموبايل - الأنظمة الإدارية - المشاريع الناشئة تصميم مخطط قاعدة بيانات (ERD) احترافي. سيتم تصميم الـ ERD بناءً على متطلبات مشروعك وبأفضل الممارسات في Database Design. مميزات الخدمة لماذا هذه الخدمة هي اختيارك الأفضل؟ - تحليل فكرة النظام وفهم Business Requirements وتحويلها إلى مخطط ERD متكامل - إعداد مخطط الكيانات والعلاقات باستخدام أدوات احترافية مثل draw.io أو dbdiagram.io حسب التفضيل - تحديد الكيانات الأساسية (Entities) وخصائصها (Attributes) بدقة - تنظيم وربط الجداول مع توضيح نوع العلاقات (One-to-One / One-to-Many / Many-to-Many) - بناء هيكل قاعدة البيانات وفق Best Practices في Database Design - تصميم يدعم Relational Model وقابل للتنفيذ مباشرة على أنظمة قواعد البيانات العلائقية - كفاءة في التعامل مع SQL ومفاهيم Data Modeling - إخراج نهائي منظم وواضح يسهل فهمه واستخدامه من قِبل أي مطور - الالتزام بسرعة التنفيذ مع مرونة في التعديل بما يتماشى مع تطور متطلبات المشروع ما الذي ستستلمه محتويات التسليم - مخطط ERD احترافي. - توضيح العلاقات والمفاتيح (Primary & Foreign Keys) - ملف بصيغة مناسبة (PDF / صورة / أداة تصميم حسب الاتفاق) - إمكانية التعديل مرة واحدة بعد التسليم

شارك
بطاقة العمل
تاريخ النشر
منذ 3 أسابيع
المشاهدات
27
القسم
المستقل
Arwa Ahmad Mahmoud
Arwa Ahmad Mahmoud
مهندس بيانات
طلب عمل مماثل
شارك
مركز المساعدة