Exam-Management-System Exam-Management-System Exam-Management-System
تفاصيل العمل

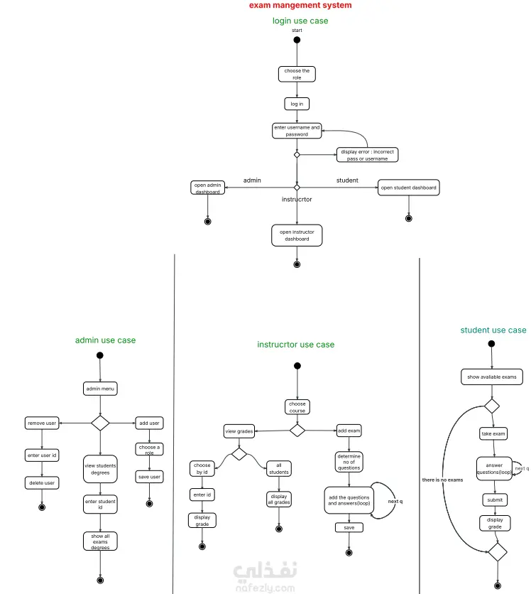
نبذة عن المشروع: نظام برمجى متكامل يهدف إلى ميكنة عملية الامتحانات بالكامل، بداية من وضع الأسئلة وبنك المعلومات، مروراً بإنشاء الامتحانات وتحديد الوقت، وصولاً إلى أداء الطالب للامتحان والتصحيح الآلي الفوري وإصدار التقارير. المميزات الرئيسية: نظام صلاحيات متعدد (Multi-Role Access): Admin: لإدارة الطلاب، المواد، وتعيين المدرسين للكورسات. Instructor: لإنشاء بنك الأسئلة (Question Bank)، وتكوين امتحانات عشوائية أو محددة، ومراقبة النتائج. Student: للدخول للامتحان في الوقت المحدد، مع وجود عداد تنازلي (Timer)، وظهور النتيجة فور الانتهاء. أنواع أسئلة متعددة: يدعم النظام أسئلة الاختيار من متعدد (MCQ) والصواب والخطأ (T/F). التصحيح الآلي: يتم حساب الدرجات تلقائياً بدون تدخل بشري لضمان النزاهة والسرعة. التقارير: استخراج تقارير بدرجات الطلاب ونسب النجاح في كل مادة. التقنيات المستخدمة (Technical Stack): لغة البرمجة:C++ قواعد البيانات: [SQLite]. مفاهيم برمجية: OOP

شارك
بطاقة العمل
تاريخ النشر
منذ 3 أسابيع
المشاهدات
65
المستقل
Marwan Elsheikh
Marwan Elsheikh
مهندس برمجيات
طلب عمل مماثل
شارك
مركز المساعدة