Road Accident Analysis Dashboard – Excel
تفاصيل العمل

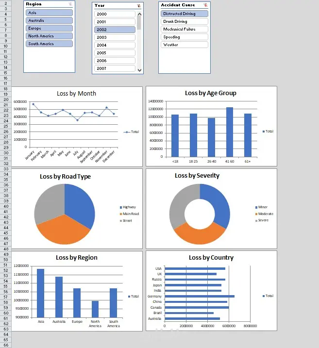
This project presents an interactive Road Accident Analysis Dashboard built using Microsoft Excel. The dashboard visualizes accident losses by month, age group, road type, region, and country. It also includes filters for year, region, and accident cause, allowing users to explore trends and patterns easily. The insights help identify key factors contributing to road accidents and highlight areas for safety improvement.

شارك
بطاقة العمل
تاريخ النشر
منذ 3 أسابيع
المشاهدات
18
القسم
المستقل
طلب عمل مماثل
شارك
مركز المساعدة