تسجيل صوتي
Loading...
×
إرسال التسجيل
إبلاغ
هذا المحتوى مزعج
هذا المحتوى سبام Spam او وهمي
هذا المحتوى مخالف لشروط المنصة
تراجع
إبلاغ
تصفح المشاريع
تصفح المنفذين
تصفح الأعمال
تصفح الخدمات
مجتمع نفذلي
تغيير الوضع
الدليل الإرشادي
الدعم الفني
عرض المزيد
ضمان الحقوق
التسويق بالعمولة
الإسئلة الشائعة
مدونة نفذلي
سياسة الخصوصية
شروط الاستخدام
إضافة مشروع
الخدمات
الأعمال
المشاريع
المنفذين
دخول
حساب جديد
تسجيل
تسجيل دخول
تغيير الوضع
طلب عمل مماثل
تواصل
MediConnect – منصة ذكية لحجز المواعيد الطبية
الرئيسية
/
الأعمال
/
MediConnect – منصة ذكية لحجز المواعيد الطبية
طلب عمل مماثل
تفاصيل العمل
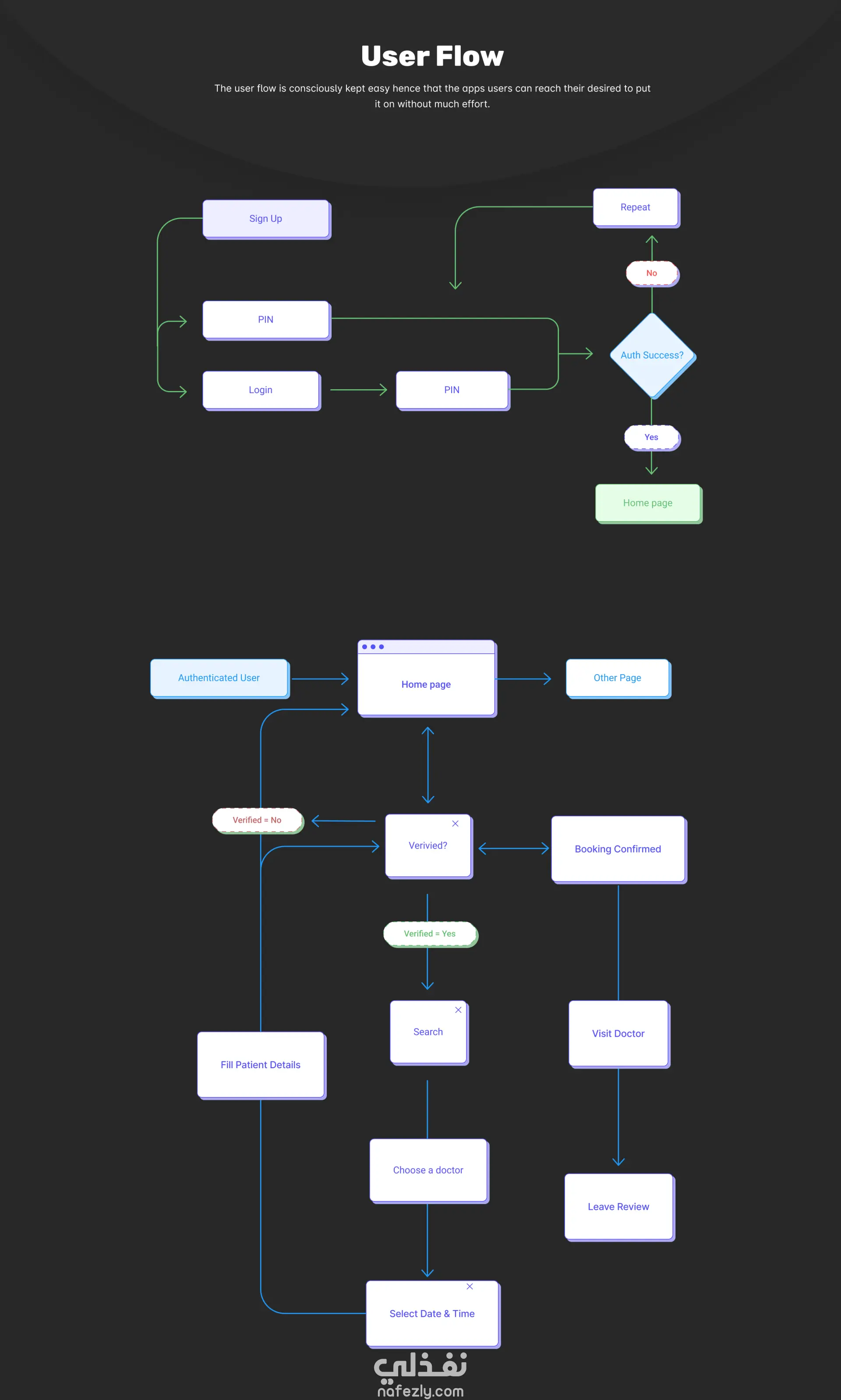
MediConnect هو موقع طبي ذكي بيجمع بين المرضى والدكاترة في مكان واحد، وبيسهّل عملية البحث عن الطبيب المناسب وحجز المواعيد بكل سلاسة. كمان بيوفر للدكاترة داشبورد احترافية لإدارة المواعيد والمرضى وتنظيم العمل بشكل أسرع وأذكى.
طلب عمل مماثل
مهارات العمل
تصميم صفحات الهبوط
تصميم تجربة المستخدم
تصميم المواقع الإلكترونية
تصميم المدونات
تصميم الأفكار
شارك
بطاقة العمل
تاريخ النشر
منذ يوم
المشاهدات
5
القسم
برمجة، تطوير المواقع والتطبيقات
المستقل
Abdelrhman Yasser
UI UX designer
وظفني
طلب عمل مماثل
مهارات العمل
تصميم صفحات الهبوط
تصميم تجربة المستخدم
تصميم المواقع الإلكترونية
تصميم المدونات
تصميم الأفكار
شارك
خدمات مقترحة
تصميم بروشور أو فلاير احترافي بأعلى جودة وبالمقاس المطلوب
(2)
تصميم البانرات
سعر الخدمة
10$
تصميم صفحة هبوط احترافية (Landing Page) تزيد المبيعات وتحسن معدل التحويل
تصميم وأعمال فنية وإبداعية
سعر الخدمة
50$
تنسيق مظهر المتجر على منصة متاجر بـ كود custom css Matajer
برمجة CSS و HTML
سعر الخدمة
75$
تصميم سوشيال ميديا احترافي
تصميم وأعمال فنية وإبداعية
سعر الخدمة
100$
فورم بتبعت البيانات علي فايل جوجل شيت
برمجة، تطوير المواقع والتطبيقات
سعر الخدمة
35$
تصميم شعار إحترافي مع كتيب إرشادي يشرح إستخدامه
تصميم الشعارات
سعر الخدمة
50$
مرحباً أنا هنا للمساعدة
مركز المساعدة
الدليل الإرشادي
الروبوت الذكي
الدعم الفني
إنشاء حساب