Hotel_Data base (ROOM207) Hotel_Data base (ROOM207) Hotel_Data base (ROOM207)
تفاصيل العمل

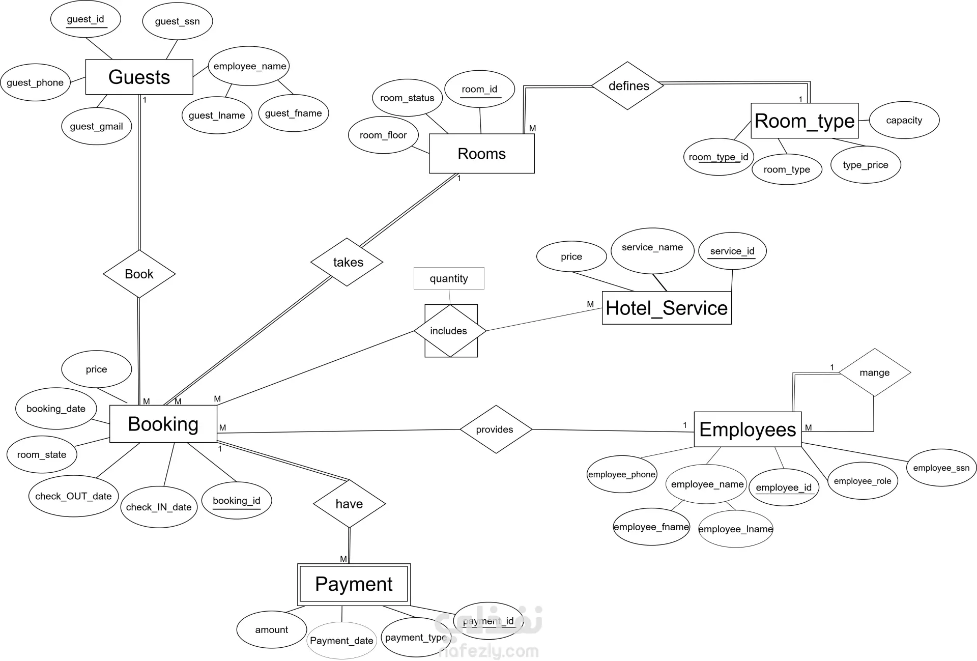
ROOM207 – Hotel Management System ROOM207 هو مشروع متكامل لإدارة الفنادق يعتمد على قاعدة بيانات SQL Server، ويهدف إلى توضيح تصميم قواعد البيانات، تنفيذ الاستعلامات SQL، والتفاعل مع واجهة المستخدم الأمامية. يشتمل المشروع على مخطط ER، تحويل الـ ER إلى جداول SQL، سكريبتات استعلامات، ودفتر Jupyter للاتصال بالقاعدة واختبارها. المميزات الرئيسية: مخطط ER منظم يوضح الكيانات والعلاقات بين جداول الفندق. تحويل ER إلى جداول SQL وفق قواعد تصميم قواعد البيانات. قاموس بيانات شامل يصف الجداول والحقول. استعلامات SQL متنوعة للاسترجاع والتعديل على البيانات. اتصال آمن بقاعدة البيانات باستخدام متغيرات البيئة (.env). واجهة مستخدم بسيطة للتفاعل مع قاعدة البيانات. هيكلية مشروع منظمة لتسهيل التنقل والصيانة. 🛠 التقنيات المستخدمة: قاعدة البيانات: SQL Server لغة الاستعلام: SQL الخلفية / الاتصال: Python (Jupyter Notebook) الواجهة الأمامية: HTML, CSS, JavaScript إدارة البيئة: ملف .env

شارك
بطاقة العمل
تاريخ النشر
منذ 3 أسابيع
المشاهدات
21
المستقل
Rowan Hussein
Rowan Hussein
مهندس بيانات
طلب عمل مماثل
شارك
مركز المساعدة