تصميم مخططات الأنشطة (أكتيفيتي دايجرام) بشكل احترافي تصميم مخططات الأنشطة (أكتيفيتي دايجرام) بشكل احترافي تصميم مخططات الأنشطة (أكتيفيتي دايجرام) بشكل احترافي تصميم مخططات الأنشطة (أكتيفيتي دايجرام) بشكل احترافي تصميم مخططات الأنشطة (أكتيفيتي دايجرام) بشكل احترافي تصميم مخططات الأنشطة (أكتيفيتي دايجرام) بشكل احترافي
تفاصيل العمل

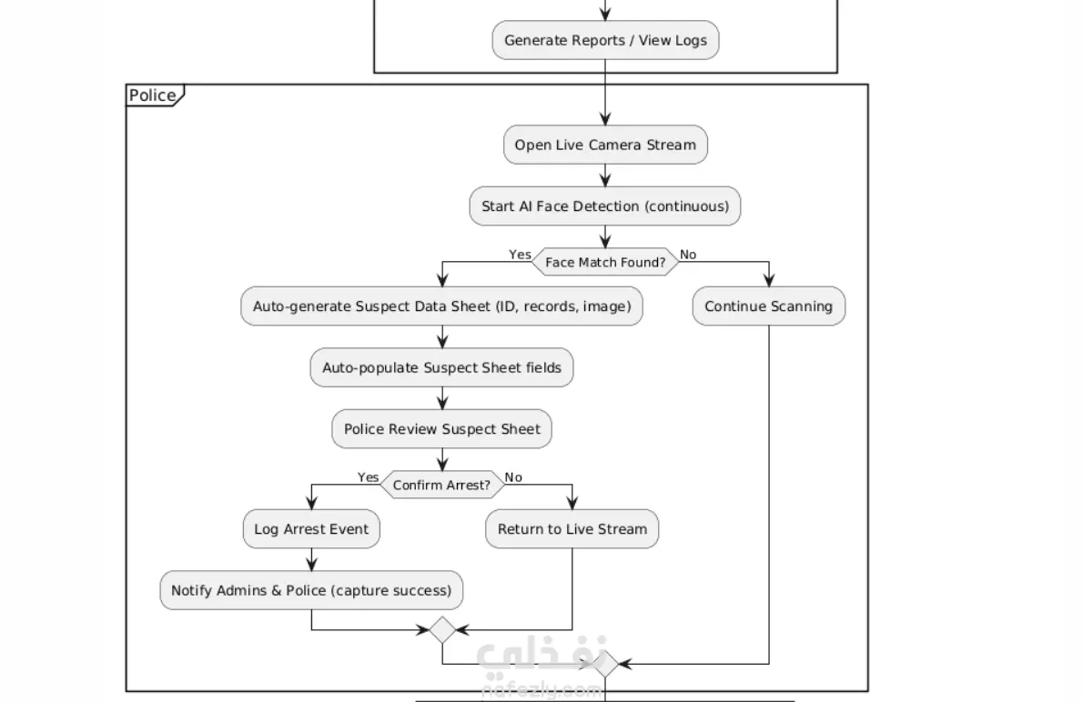
أقدّم خدمة تصميم مخططات الأنشطة بشكل احترافي لتوضيح تسلسل العمليات وتدفق العمل داخل النظام، مما يساعد على فهم الفكرة العامة للنظام قبل التنفيذ أو أثناء التوثيق، سواء للمشاريع الدراسية أو الأنظمة البرمجية. الخدمة مناسبة لمشاريع التخرج، التقارير الأكاديمية، وتحليل الأنظمة. الخدمة الأساسية تشمل تصميم مخطط أنشطة واحد عدد العمليات داخل المخطط: حتى 10 عمليات تنظيم المخطط بشكل واضح وسهل الفهم تسليم المخطط بصيغة صورة عالية الجودة أو ملف قابل للتعديل إمكانية تعديل بعد التسليم مميزات الخدمة تصميم مرتب ومتوافق مع قواعد مخططات الأنشطة توضيح العلاقات وتسلسل الخطوات بشكل منطقي مناسب للطلاب والمشاريع الأكاديمية تسليم سريع ومنظم مرونة في التعديل حسب طلب العميل

شارك
بطاقة العمل
تاريخ النشر
منذ 3 أسابيع
المشاهدات
17
المستقل
Somaia Haroon
Somaia Haroon
مهندس بيانات
طلب عمل مماثل
شارك
مركز المساعدة