ERD وNormalization وتصميم سكيمة قواعد بيانات ERD وNormalization وتصميم سكيمة قواعد بيانات
تفاصيل العمل

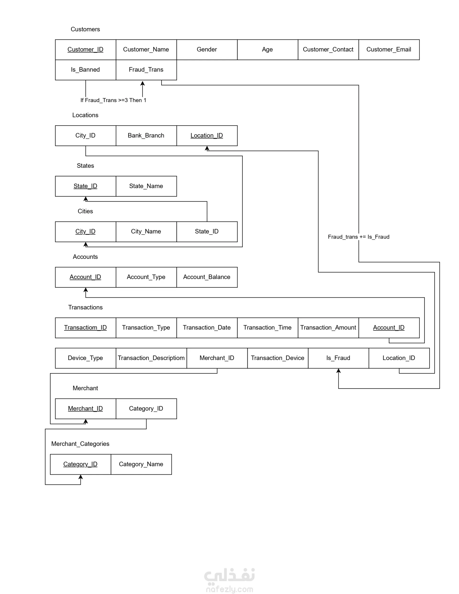
خدمة تصميم ERD متكاملة تناسب تطبيقات الويب، أنظمة إدارة المحتوى، قواعد بيانات شركات صغيرة/متوسطة أو مشاريع أكاديمية. هعمل لك: تحليل سريع لمتطلبات النظام (حسب وصف المشروع أو ملف الـspec اللي هتبعتوا). رسم ERD واضح يبين كل Entity، Attributes، Primary Key، Foreign Keys، والـrelationships مع تسمية Cardinalities. اقتراحات للـNormalization (حتى 3NF) وتقليل التكرار. اقتراحات للـsurrogate keys لو محتاج (auto-increment / UUID) وتعليقات عن أداء واستعلامات محتملة. تسليم بصيغ: PNG، SVG، PDF، وملف قابِل للتعديل (Draw.io / Lucidchart / .vsdx) حسب طلبك. شرح موجز (نقطة بنقطة) لكل جدول وصلة الـrelationship والأعمدة المهمة.

شارك
بطاقة العمل
تاريخ النشر
منذ 3 أشهر
المشاهدات
57
المستقل
طلب عمل مماثل
شارك
مركز المساعدة