خريطة تدفق المستخدم لتطبيق رعاية الحيوانات الأليفة خريطة تدفق المستخدم لتطبيق رعاية الحيوانات الأليفة
تفاصيل العمل

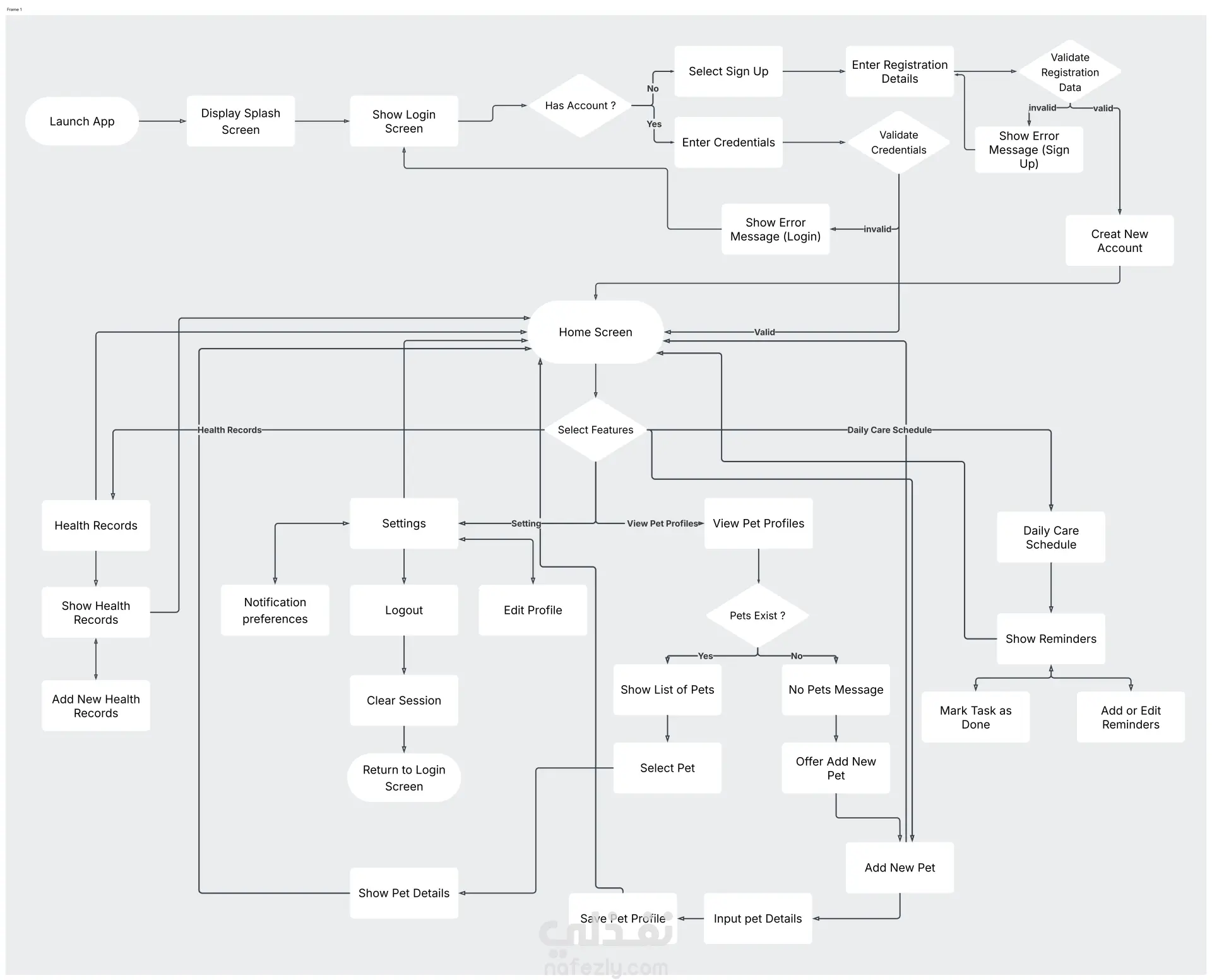
توضح المسار الكامل الذي يسلكه المستخدم أثناء تفاعله مع تطبيق رعاية الحيوانات الأليفة، بدءًا من فتح التطبيق وانتهاءً بإدارة الملفات اليومية للحيوان الأليف تم تصميم الخريطة لتغطية الوظائف الأساسية مثل: إنشاء الحساب وتسجيل الدخول مع التحقق من صحة البيانات إدارة ملفات الحيوانات الأليفة من خلال إضافة حيوانات جديدة وعرض التفاصيل تسجيل السجلات الصحية والمتابعة المستمرة تنظيم جدول الرعاية اليومية وتنبيهات المهام تخصيص الإعدادات مثل التفضيلات الشخصية وتحديث الملف الشخصي تهدف خريطة التدفق إلى ضمان تجربة مستخدم سلسة وبديهية، مع توجيه المستخدم بشكل طبيعي عبر المهام المختلفة دون تعقيد، مما يُسهم في رضاه عن التطبيق واعتماده بشكل يومى

شارك
بطاقة العمل
تاريخ النشر
منذ 3 أسابيع
المشاهدات
18
المستقل
Sara Ibrahim
Sara Ibrahim
مدخل بيانات
طلب عمل مماثل
شارك
مركز المساعدة