تصميم دائره PCB Motor driver تصميم دائره PCB Motor driver
تفاصيل العمل

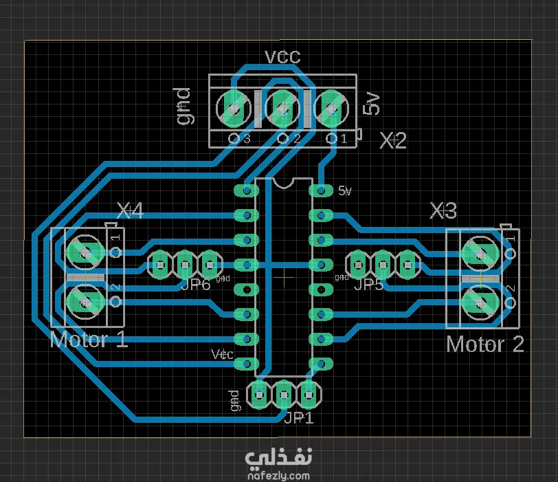
قمت بتصميم دائرة إلكترونية متكاملة (Motor Driver) على برنامج Eagle، حيث نفّذت مخطط الـ Schematic بالكامل ثم أتممت تصميم الـ PCB Layout باحترافية مع مراعاة توزيع المكوّنات، عرض ومسار التراكات، ومناطق التغذية والحماية

مهارات العمل
شارك
بطاقة العمل
تاريخ النشر
منذ 3 أسابيع
المشاهدات
38
القسم
المستقل
Mazen Mohamed
Mazen Mohamed
مهندس إلكترونيات
طلب عمل مماثل
مهارات العمل
شارك
مركز المساعدة