تصميم نظام كاميرات مراقبة CCTV IP تصميم نظام كاميرات مراقبة CCTV IP تصميم نظام كاميرات مراقبة CCTV IP تصميم نظام كاميرات مراقبة CCTV IP
تفاصيل العمل

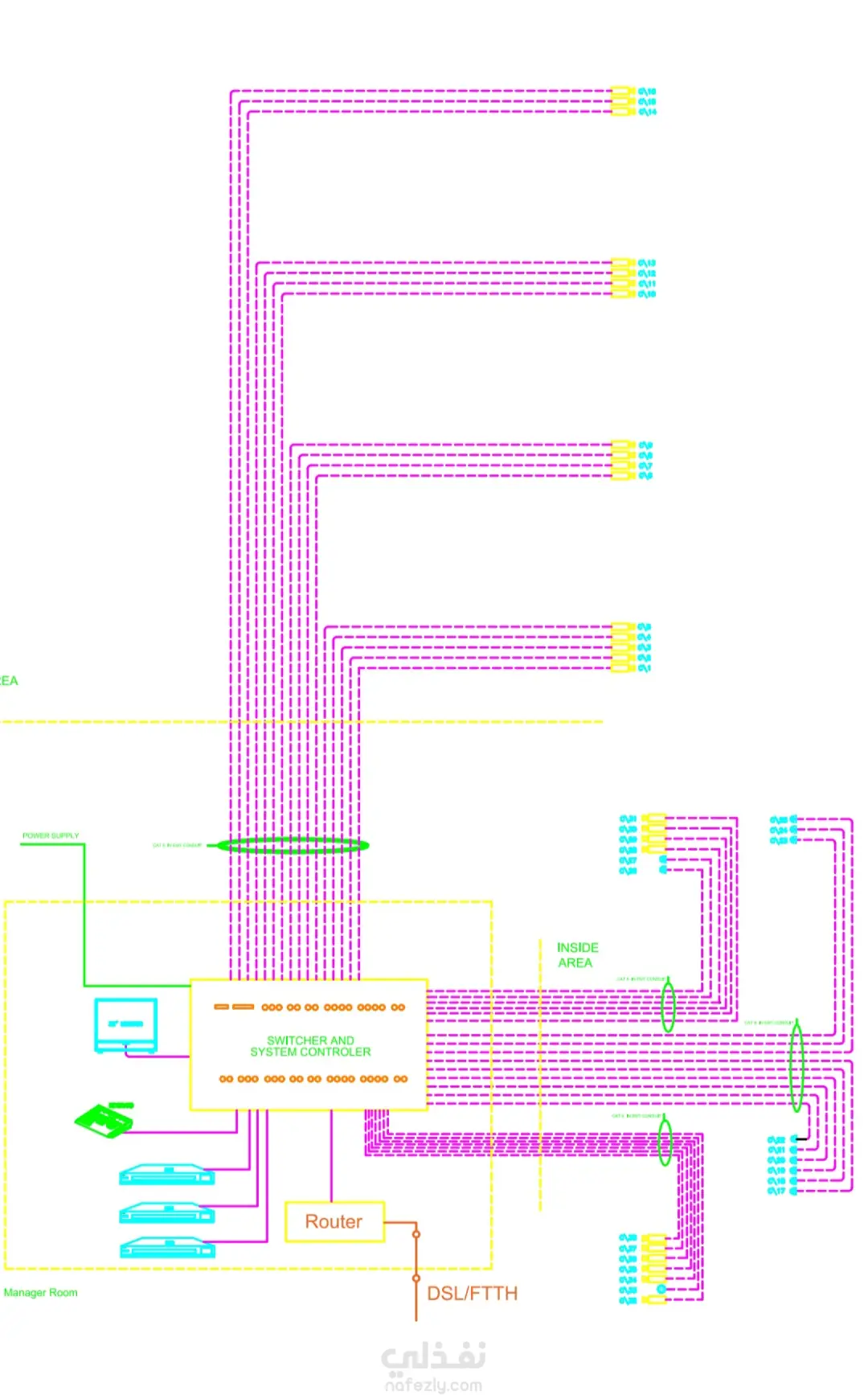
تصميم نظام كاميرات مراقبة IP للمشاريع السكنية و الصناعية و التجارية و السياحية حسب احتياجات المشروع و حسب الكودات العالمية و العربية العمل يتضمن: ✅ مخطط اوتوكاد لتوزيع الكاميرات و غرف التحكم ✅ مخطط unifilar للنظام ✅ تقرير عن الاجهزة و الكميات BOQ

شارك
بطاقة العمل
تاريخ النشر
منذ 3 أسابيع
المشاهدات
27
المستقل
Magda El
Magda El
مهندسة و مترجمة
طلب عمل مماثل
شارك
مركز المساعدة