عمل erd system
تفاصيل العمل

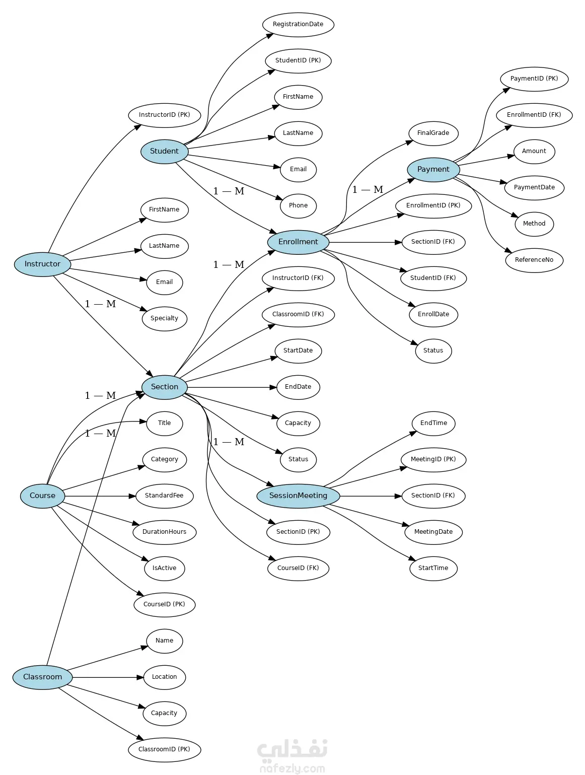
تصميم وتطوير قاعدة بيانات تعليمية (ERD → SQL Implementation) تحويل ERD إلى قاعدة بيانات علائقية متكاملة (MySQL / SQL Server / PostgreSQL) بناء نظام إدارة طلاب ودورات تدريبية اعتمادًا على ERD تصميم قاعدة بيانات أكاديمية تشمل الطلاب، الكورسات، الحضور والمدفوعات تحويل مخطط ERD إلى جداول SQL مع العلاقات والمفاتيح الأساسية

شارك
بطاقة العمل
تاريخ النشر
منذ أسبوعين
المشاهدات
22
المستقل
طلب عمل مماثل
شارك
مركز المساعدة