تصميم UML (Use Case – Activity – Sequence – State Machine) تصميم UML (Use Case – Activity – Sequence – State Machine) تصميم UML (Use Case – Activity – Sequence – State Machine) تصميم UML (Use Case – Activity – Sequence – State Machine) تصميم UML (Use Case – Activity – Sequence – State Machine) تصميم UML (Use Case – Activity – Sequence – State Machine) تصميم UML (Use Case – Activity – Sequence – State Machine)
تفاصيل العمل

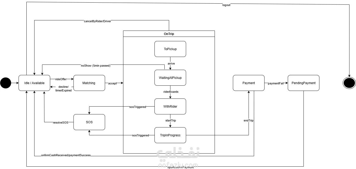
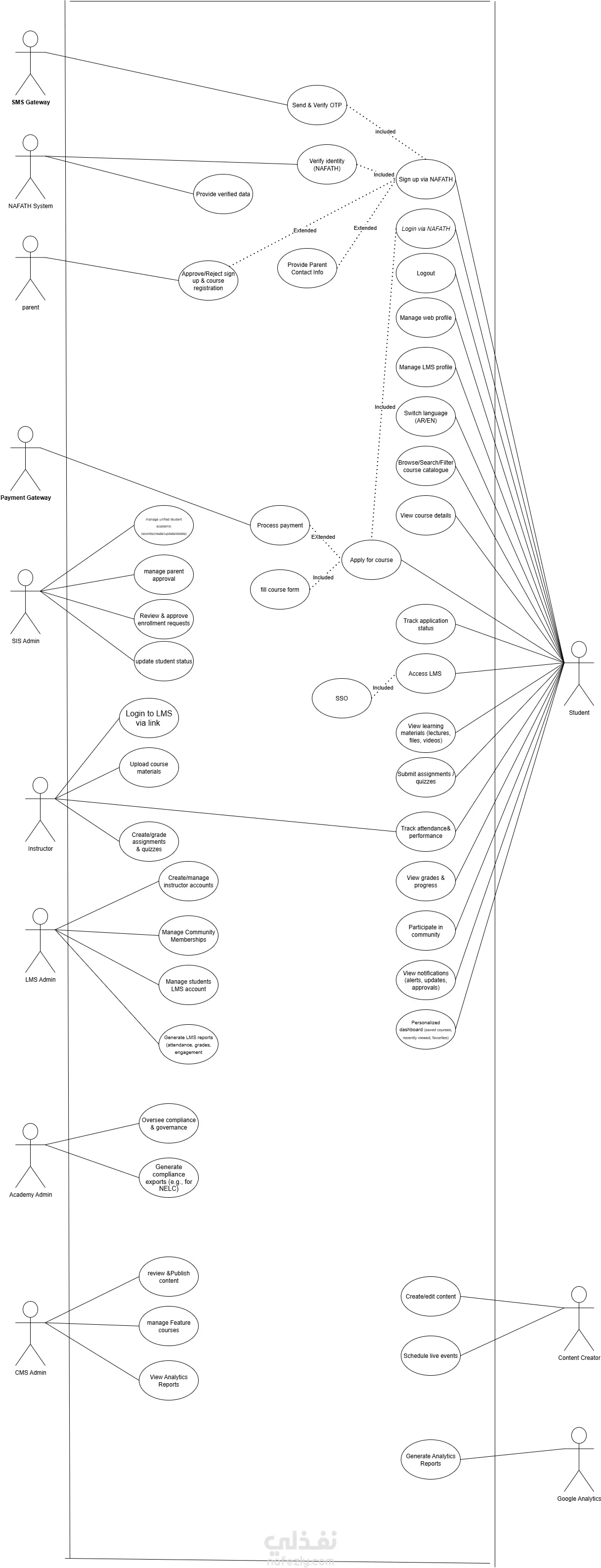
هل تحتاج إلى توضيح فكرة مشروعك أو متطلبات النظام في شكل بصري احترافي أنا محللة أعمال (Business Analyst) متخصصة في إعداد UML Diagrams بشكل منظم وواضح باستخدام أدوات احترافية مثل Draw.io وLucidchart. الخدمة الأساسية تشمل: إعداد مخطط (1) فقط من نوع تختاره (Use Case / Activity / Sequence / State Machine). التسليم بصيغة PDF أو PNG خلال يومين عمل. سأقوم بإعداد المخططات التالية حسب احتياجك: Use Case Diagram: توضح تفاعل المستخدمين مع النظام. Activity Diagram: توضح تسلسل سير العمليات داخل المشروع. Sequence Diagram: توضح تفاعل الكائنات داخل النظام عبر الزمن. State Machine Diagram: توضح حالات الكائن وسلوكه في المراحل المختلفة. كل الرسومات تُصمم بشكل واضح ومنسق لتسهيل الفهم على فريق التطوير أو أصحاب القرار.

مهارات العمل
شارك
بطاقة العمل
تاريخ النشر
منذ 3 أسابيع
المشاهدات
27
المستقل
Nessma Sobhy
Nessma Sobhy
محلل أعمال
طلب عمل مماثل
مهارات العمل
شارك
مركز المساعدة