نظام إدارة قاعدة بيانات نظام إدارة قاعدة بيانات نظام إدارة قاعدة بيانات نظام إدارة قاعدة بيانات نظام إدارة قاعدة بيانات نظام إدارة قاعدة بيانات نظام إدارة قاعدة بيانات
تفاصيل العمل

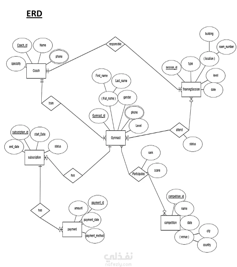
طورت نظام إدارة قاعدة بيانات متكامل لأكاديمية جمباز، بهدف تبسيط تتبع اللاعبين، المدربين، الاشتراكات، والمدفوعات بطريقة دقيقة وفعّالة. شمل المشروع تصميم ERD/EERD احترافي، إنشاء المخطط العلاقي (Relational Schema)، وكتابة استعلامات SQL ذكية للحصول على رؤى سريعة حول الحضور، العضويات، ونتائج المسابقات

شارك
بطاقة العمل
تاريخ النشر
منذ أسبوعين
المشاهدات
17
المستقل
Shahd Ahmed
Shahd Ahmed
تحليل بيانات
طلب عمل مماثل
شارك
مركز المساعدة