تصميم وبرمجة نظام ويب لتشخيص أورام الدماغ عبر رفع صور MRI Scan
تفاصيل العمل
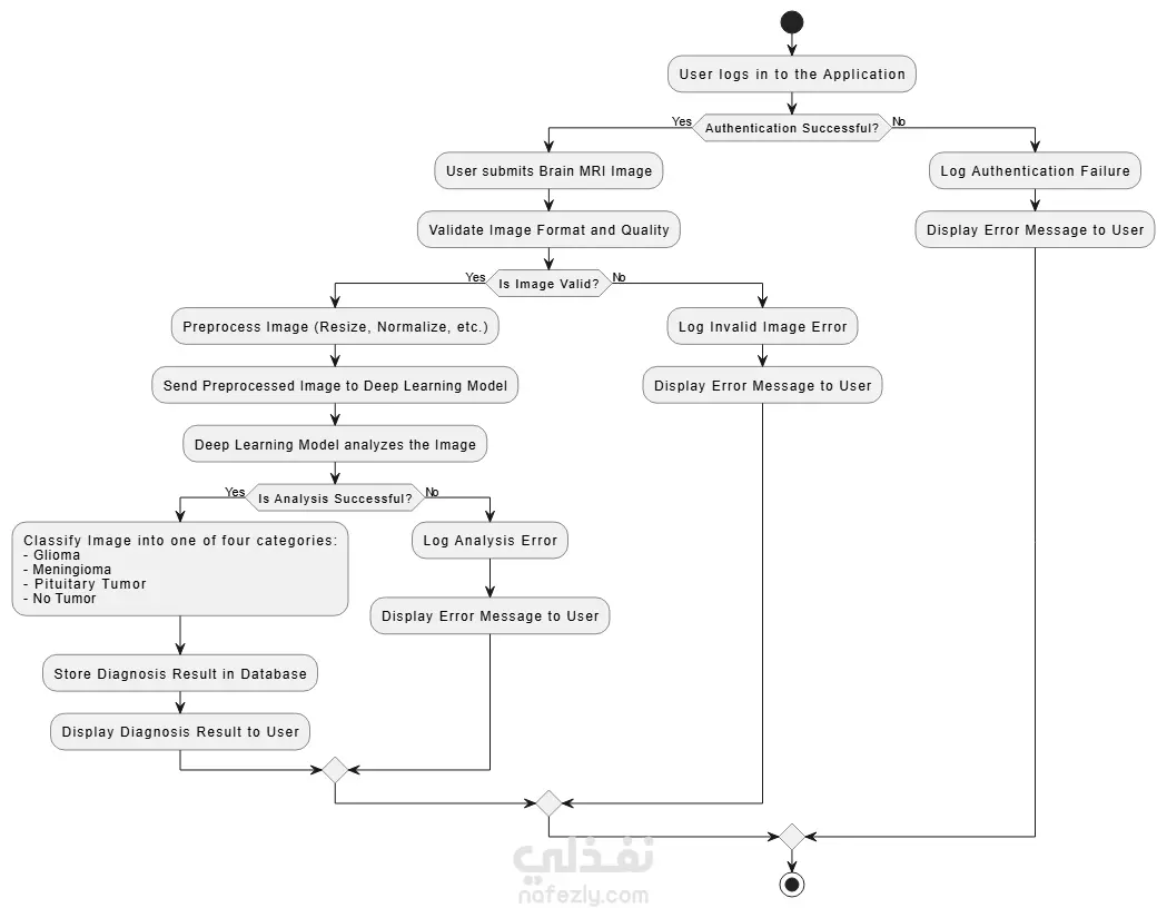
شاركت كعضو رئيسي في فريق الواجهة الأمامية (Frontend) لهذا المشروع الطبي المتقدم، والذي يهدف لمساعدة الأطباء والمرضى على تحليل صور الرنين المغناطيسي (MRI) باستخدام التعلم العميق. كانت مسؤولياتي تتركز على بناء تجربة المستخدم بالكامل، وتشمل: بناء الواجهات (UI/UX): تطوير جميع صفحات الموقع التي يراها المستخدم، بما في ذلك الصفحة الرئيسية، صفحة الخدمات، وقسم الأسئلة الشائعة، بتصميم احترافي وسهل الاستخدام. نظام الدخول والتسجيل: برمجة نظام تسجيل الدخول (Login) والتسجيل (Registration) للمرضى والأطباء، بما في ذلك تصميم النماذج متعددة الخطوات (Multi-step forms). خدمة رفع الصور: بناء المكون الأساسي في المشروع، وهو واجهة "السحب والإفلات" (Drag & Drop) التي تتيح للمستخدم رفع صور الأشعة بسهولة. التكامل مع الأنظمة الأخرى (API Integration): عملت بشكل وثيق مع فريقي الباك اند (Backend) و الذكاء الاصطناعي (AI) لربط الواجهة الأمامية بالـ APIs الخاصة بهم، لضمان إرسال الصور واستقبال نتائج التحليل وعرضها للمستخدم بشكل سليم وفوري. ما يبرزه هذا المشروع: خبرتي العميقة في تطوير الواجهات الأمامية (Frontend) وبناء تجربة مستخدم معقدة. قدرتي الممتازة على العمل ضمن فريق تقني متكامل (Frontend, Backend, AI). الاحترافية في التعامل مع APIs وربطها لتقديم منتج نهائي متكامل.
بطاقة العمل
                                 طلب عمل مماثل
                                
                                
                            
                         
                              
                
            
                
         
 
                
                                
                
                
                 
                      
                                 
                      
                                 
                      
                                 
                      
                                 
                      
                                 
                      
                                 
                      
                                 
                      
                                 
                      
                                 
                      
                                 
                      
                                 
                      
                                 
                      
                                 
                      
                                 
                      
                                 
                                                     
                 
                 
                 
                 
                 
                 
                 
                 
                 
                 
                                         
                                        