SQL DDL PROJECT SQL DDL PROJECT SQL DDL PROJECT SQL DDL PROJECT
تفاصيل العمل

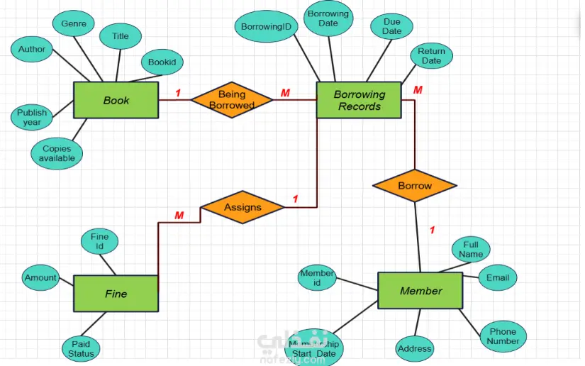
تضمن هذا المشروع تصميم وتنفيذ قاعدة بيانات علائقية لنظام إدارة المكتبات. وشملت العملية ما يلي: إنشاء مخطط علاقات الكيانات (ERD): تم تحديد أربعة كيانات رئيسية — الكتب (Books)، والأعضاء (Members)، وعمليات الاستعارة (Borrowings)، والغرامات (Fines) — وتم رسم العلاقات بينها باستخدام مخطط ERD لضمان تسوية البيانات (Normalization) وسلامتها (Integrity). تصميم مخطط قاعدة البيانات (SQL Schema): تم إنشاء أوامر لغة تعريف البيانات (DDL) في SQL لتحديد كل جدول بأنواع البيانات المناسبة، والقيود (مثل CHECK, UNIQUE, FOREIGN KEY)، وقواعد التحقق من الصحة لبناء هيكل بيانات قوي. إدخال بيانات عينة: تمت إضافة سجلات عينة واقعية إلى جميع الجداول لإظهار وظائف النظام والعلاقات بين مكوناته. يضمن التصميم النهائي اتساق البيانات، ويقلل من التكرار، ويدعم التتبع الفعال للكتب والأعضاء وعمليات الاستعارة والغرامات.

مهارات العمل
شارك
بطاقة العمل
تاريخ النشر
منذ 5 أشهر
المشاهدات
83
القسم
المستقل
طلب عمل مماثل
مهارات العمل
شارك
مركز المساعدة