تصميم بيانو رقمي - Designing a Digital Piano
تفاصيل العمل

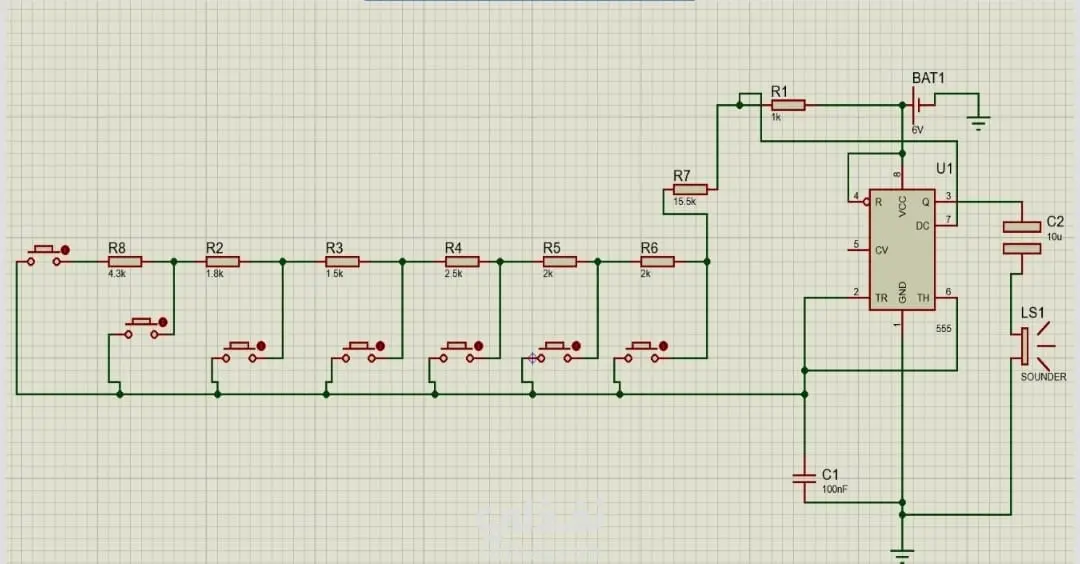
صممت بيانو رقمي باستخدام المؤقت 555 مع مقاومات ومكثفات وأزرار ضغط. تم تصميم المشروع أولًا على برنامج Proteus ثم تم تنفيذه على لوحة التجارب، حيث تمكنت من إنتاج نغمات بترددات مختلفة.

مهارات العمل
شارك
بطاقة العمل
تاريخ النشر
منذ 3 أسابيع
المشاهدات
14
القسم
المستقل
Mohamed Emad
Mohamed Emad
مهندس شبكات
طلب عمل مماثل
مهارات العمل
شارك
مركز المساعدة