UML Diagrams لتطبيق Tawseela (توصيل مشاوير + تأجير عربيات)
تفاصيل العمل
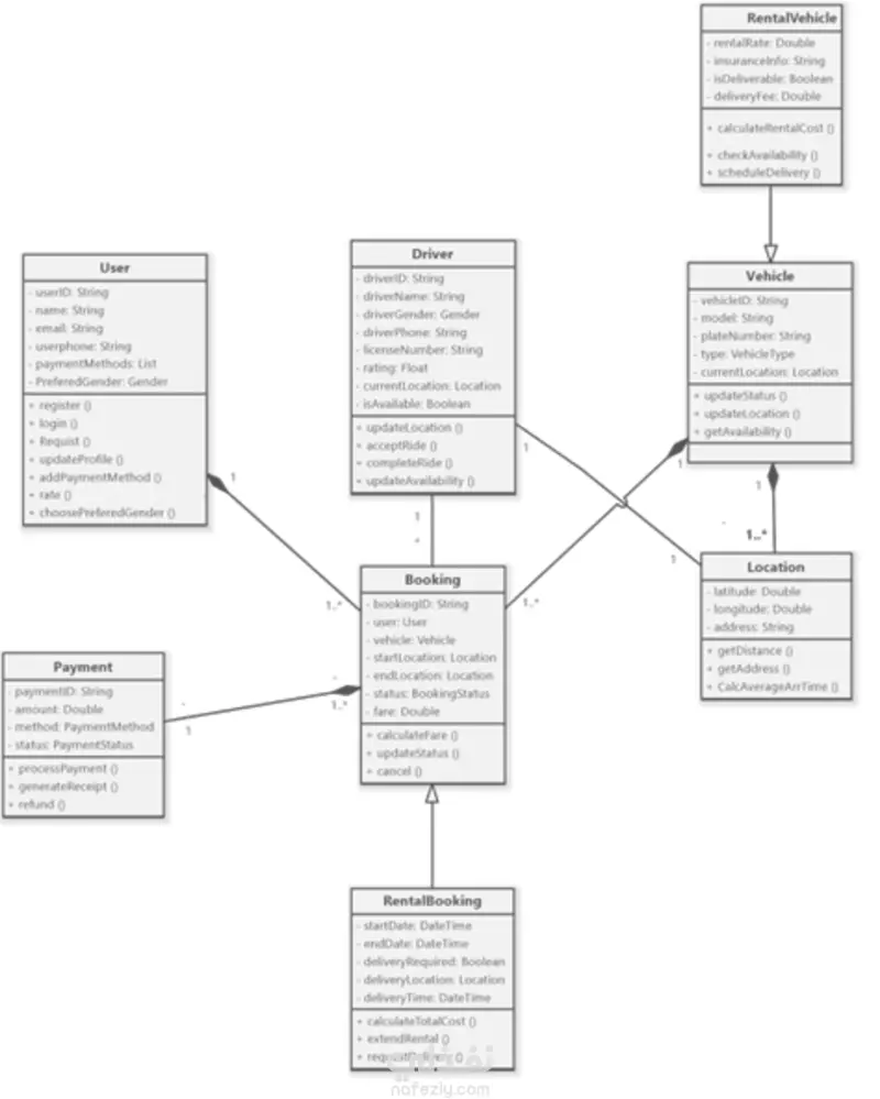
البروجكت ده كان عبارة عن تصميم UML Diagrams لتطبيق اسمه Tawseela. التطبيق فكرته إنه يجمع بين خدمتين: خدمة توصيل مشاوير عادية ( زي اوبر وكريم ) خدمة تأجير عربيات مباشرة من خلال التطبيق. كمان ضفنا ميزة إن المستخدم يقدر يختار الجيندر بتاع السواق اللي يوصله. الـ UML اللي اتعمل: Use Case Diagram Activity Diagram Class Diagram Sequence Diagram Communication Diagram State Machine Diagram البروجكت بيعرض فكرة الأبلكيشن بشكل منظم، ويوضح خطواته ومكوناته بتفصيل احترافي.
 مهارات العمل 
                         
                      
                                 
                      
                                 
                      
                                 
                      
                                 
                      
                                 
                      
                                 
                      
                                 
                                                     
                 
                 
                 
                 
                 
                 
                 
                 
                 
                 
                 
                                         
                                        