Memora - Classic Movies &Series App Memora - Classic Movies &Series App Memora - Classic Movies &Series App Memora - Classic Movies &Series App Memora - Classic Movies &Series App Memora - Classic Movies &Series App Memora - Classic Movies &Series App Memora - Classic Movies &Series App Memora - Classic Movies &Series App Memora - Classic Movies &Series App Memora - Classic Movies &Series App Memora - Classic Movies &Series App Memora - Classic Movies &Series App Memora - Classic Movies &Series App Memora - Classic Movies &Series App Memora - Classic Movies &Series App Memora - Classic Movies &Series App
تفاصيل العمل

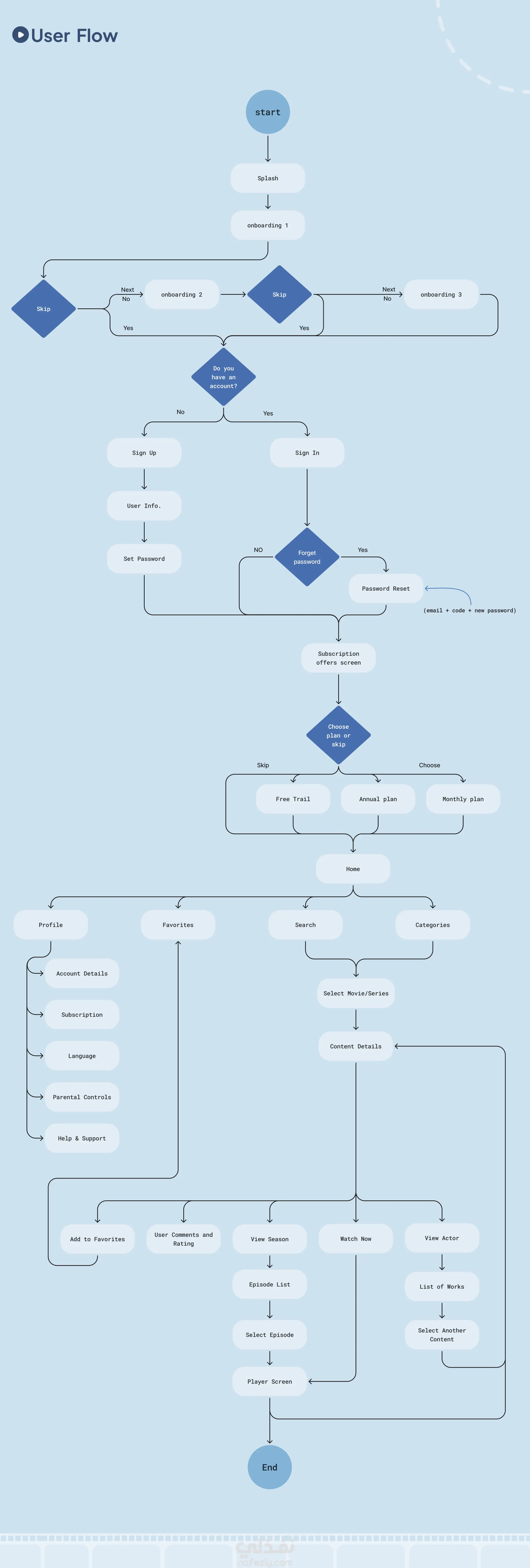
هو تطبيق بث رقمي متخصص في عرض الأفلام والمسلسلات الكلاسيكية القديمة. يوفر التطبيق مكتبة واسعة من الأعمال الفنية التي تثير الحنين (النوستالجيا)، مصممة بواجهة مستخدم بسيطة ودافئة لتوفير تجربة مشاهدة مريحة وممتعة لجميع عشاق الماضي.

شارك
بطاقة العمل
تاريخ النشر
منذ 5 أشهر
المشاهدات
175
المستقل
طلب عمل مماثل
شارك
مركز المساعدة