منظومة تبريد ذكية
تفاصيل العمل

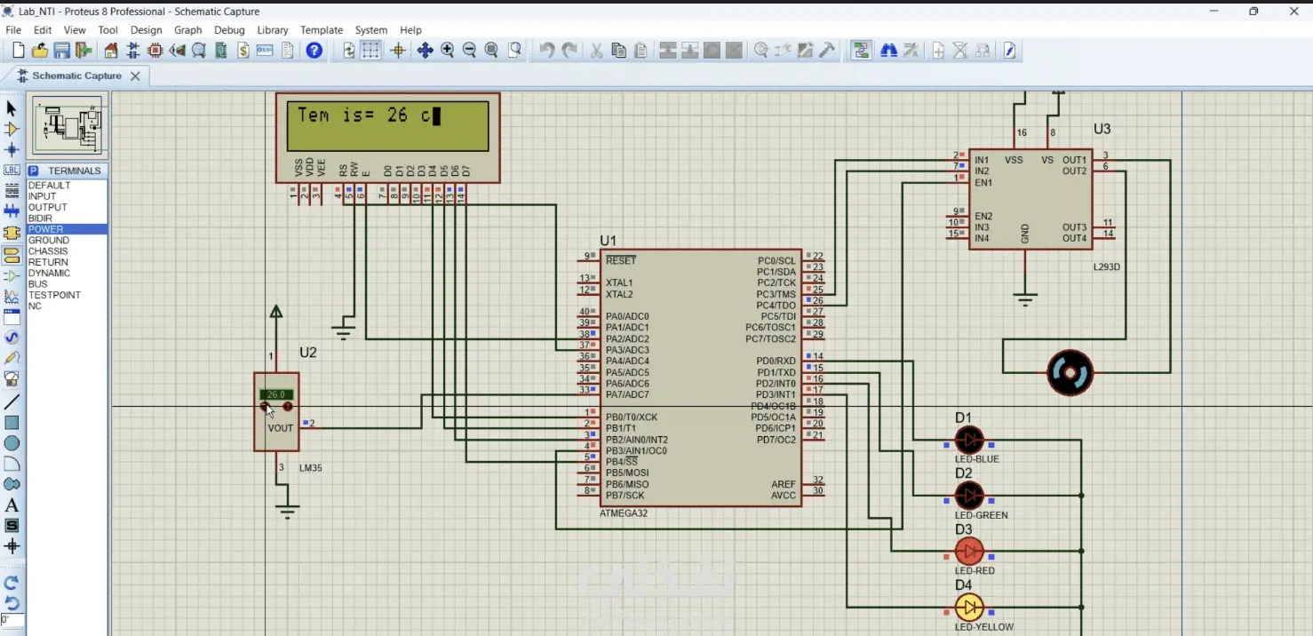
المشروع عبارة عن نظام تحكم ذكي في درجة الحرارة يعتمد على متحكم دقيق (ATmega32) لقراءة درجة الحرارة من حساس (ADC)، ثم يعرض القيمة المقاسة على شاشة LCD. في حالة ارتفاع درجة الحرارة عن مستويات محددة، يقوم النظام بتشغيل المروحة بشكل أوتوماتيكي والتحكم في سرعتها باستخدام تقنية PWM، بالإضافة إلى إضاءة لمبات LED كمؤشرات لحالة النظام.

مهارات العمل
شارك
بطاقة العمل
تاريخ النشر
منذ 6 أشهر
المشاهدات
66
المستقل
طلب عمل مماثل
مهارات العمل
شارك
مركز المساعدة