تسجيل صوتي
Loading...
×
إرسال التسجيل
إبلاغ
هذا المحتوى مزعج
هذا المحتوى سبام Spam او وهمي
هذا المحتوى مخالف لشروط المنصة
تراجع
إبلاغ
تصفح المشاريع
تصفح المنفذين
تصفح الأعمال
تصفح الخدمات
مجتمع نفذلي
تغيير الوضع
الدليل الإرشادي
الدعم الفني
عرض المزيد
ضمان الحقوق
التسويق بالعمولة
الإسئلة الشائعة
مدونة نفذلي
سياسة الخصوصية
شروط الاستخدام
إضافة مشروع
الخدمات
الأعمال
المشاريع
المنفذين
دخول
حساب جديد
تسجيل
تسجيل دخول
تغيير الوضع
طلب عمل مماثل
تواصل
تحليل بيانات لمبيعات أحد الشركات
الرئيسية
/
الأعمال
/
تحليل بيانات لمبيعات أحد الشركات
طلب عمل مماثل
تفاصيل العمل
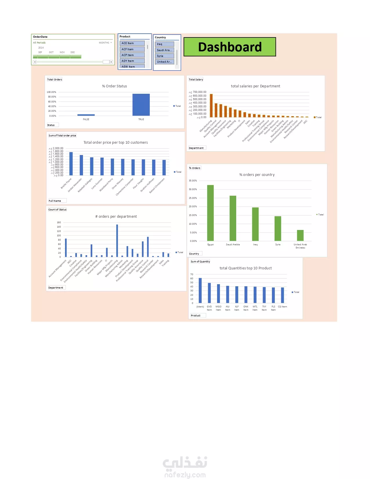
تحليل مبيعات أحد الشركات لمقارنة مبيعات المنتجات على مستوى فروع الشركة بجميع الدول
طلب عمل مماثل
مهارات العمل
Microsoft Excel
إدخال البيانات
شارك
بطاقة العمل
تاريخ النشر
منذ 8 أشهر
المشاهدات
267
القسم
أمور أخرى
المستقل
Mohamed Shebl
مصر
وظفني
طلب عمل مماثل
مهارات العمل
Microsoft Excel
إدخال البيانات
شارك
خدمات مقترحة
برنامج لادارة حسابات وشئون المعاهد والاكاديميات
برمجة، تطوير المواقع والتطبيقات
سعر الخدمة
100$
تصميم بروفايل شركة احترافي
تصميم وأعمال فنية وإبداعية
سعر الخدمة
50$
إدارة حسابات السوشال ميديا بإحترافية عالية social media
تسويق الكتروني ومبيعات
سعر الخدمة
5$
تصميم صورة مصغرة لليوتيوب
تصميم وأعمال فنية وإبداعية
سعر الخدمة
5$
برنامج شئون الموظفين حضور وانصراف وحساب أجور
برمجة، تطوير المواقع والتطبيقات
سعر الخدمة
100$
تحليل بيانات مشروعك و عرضها باستخدام Power BI
دراسة و ابحاث
سعر الخدمة
50$
مرحباً أنا هنا للمساعدة
مركز المساعدة
الدليل الإرشادي
الروبوت الذكي
الدعم الفني
إنشاء حساب